Правовое регулирование предпринимательской деятельности в России
в российском представительстве JT International и ранее успешно использовались продукты корпорации Geac (Comshare Inc.) – Comshare Planning и Comshare Prizm.В качестве партнера для реализации проекта было решено привлечь компанию «КОРУС Консалтинг», специализирующуюся на постановке технологий регулярного менеджмента. Компания является Платиновым Сертифицированным Консалтинг-Партнером корпорации Geac (Comshare Inc.) К моменту начала проекта в ее активе уже было значительное число успешно завершенных проектов по постановке бюджетирования и внедрению системы в российских и западных компаниях. Кроме того, «КОРУС Консалтинг» имеет большой опыт работы на предприятиях с разветвленной сетью региональных офисов. В числе ее клиентов, такие компании как “Связьинвест”, “Северстальтранс”, сеть супермаркетов «Патэрсон» и др.
Благодаря тому, что Geac Performance Management (Comshare MPC) использует сервер реляционных баз данных, были обеспечены централизованное хранение и обработка бюджетной информации. С внедрением системы все эти данные были сведены в единую базу. Исчезла практика ручного переноса информации из одного приложения в другое. Это значительно упростило анализ данных и контроль над ходом исполнения бюджета.
Использующийся в Geac Performance Management (Comshare MPC) Web-интерфейс позволяет вводить информацию в базу данных из любой точки земного шара посредством обычного браузера. Поэтому региональные офисы компании JTI получили возможность работать с системой непосредственно на местах. Вследствие этого компания смогла отказаться от дополнительной пересылки Excel-файлов и двойного ввода информации, что помогло избежать связанных с этим неизбежных ошибок.
Механизм консолидации Geac Performance Management (Comshare MPC) позволяет предприятию сводить воедино бюджеты своих региональных подразделений. Кроме того, проведенная в рамках проекта систематизация и гармонизация бюджетных моделей помогла предприятию выработать общие стандарты создания финансовых планов. Теперь все подразделения JTI имеют возможность формировать свои бюджеты в соответствии с общей моделью, используя для этого единую систему Geac Performance Management (Comshare MPC). Единообразие региональных бюджетов значительно упрощает формирование общего финансового плана JTI в России.
В
процессе внедрения
возникали
некоторые
сложности,
связанные с
особенностями
работы компании
JTI. Так, при реализации
проекта в систему
пришлось ввести
дополнительные
сложные формулы
с целью обеспечения
т.н. «склеивания
рваных недель»
(т.е. для тех
случаев, когда
одна и та же
неделя относится
к двум разным
календарным
месяцам).
Внедрение
Geac Performance Management (Comshare MPC) в
компании
JTI заняло
2,5 месяца.
В ходе
реализации
проекта
были внедрены
модули
Geac Budgeting (Comshare MPC Budgeting), Geac Management Reporting
And Analysis (Comshare MPC Management Reporting аnd
Analysis), Excel Services. Проектная
группа состояла
из 5 человек: 3
консультантов
«КОРУС Консалтинг»
и 2 сотрудников
JTI. Игорь Чернышев
– менеджер
проекта со
стороны JT International
особо отметил
профессионализм
специалистов
“КОРУС Консалтинг”,
ставший залогом
того, что проект
был выполнен
точно в оговоренные
сроки и без
превышения
бюджета.
В
настоящее время
пользователями
Geac Performance Management (Comshare MPC) в российском
подразделении
JTI являются 27
человек. По
словам Игоря
Чернышева,
удобный интерфейс
системы позволил
сотрудникам
компании
адаптироваться
к ней за считанные
часы. В процессе
внедрения были
созданы две
независимые
базы данных:
для автоматизации
процесса
бюджетирования
и для автоматизации
процесса планирования
продаж. Системой
охвачены все
региональные
подразделения
компании.
Платежи в бюджет ООО «БТ Янтарь» осуществляются по следующим направлениям:
Налог на имущество
Налог на прибыль
Земельный налог
Налог на добавленную стоимость
Импортные таможенные пошлины
Подоходный налог
Транспортный налог
Прочие налоги
Отчисления на социальные нужды:
В пенсионный фонд
В фонд занятости населения
В фонд обязательного медицинского страхования
Фонд социального страхования
Взаимоотношения предприятия с бюджетом проходит через налоги в следующей последовательности:
После получения выручки от реализации в бюджет перечисляются налог на добавленную стоимость, специальный налог в фонд финансовой поддержки отрасли, таможенные пошлины.
Погашение текущих затрат: отчисляются налоги, включаемые в себестоимость. Это отчисления в социальные внебюджетные фонды (пенсионный, медицинского и социального страхования, фонд занятости), платежи за использование природных ресурсов, отчисления в дорожный фонд, сборы на содержание милиции, налог на рекламу и т.д.
Распределение прибыли: выплачивается налог на прибыль, сбор за право торговли и другие местные налоги.
3.4. Повышение управляемости
Повышение управляемости JTI основного дистрибутора ООО «БТ Альянс» ООО «БТ Янтарь», определяется следующими факторами:
Упрощение процесса формирования и согласования бюджетов
Благодаря внедрению в компании JTI системы Geac Performance Management (Comshare MPC) удалось значительно упростить процесс формирования и согласования бюджетов. В частности, появилась возможность автоматически загружать в систему данные из ERP-системы. Ранее эта информация переносилась вручную. Важным моментом для JTI явилось также то, что новая система бюджетирования позволила автоматически создавать отчеты. Внедрение Geac Performance Management (Comshare MPC) также привело к уменьшению трудозатрат, связанных с процессом планирования продаж.
Возможности дальнейшего самостоятельного расширения системы
Geac Performance Management (Comshare MPC) обладает большими возможностями для дальнейшего расширения. В ходе проекта специалисты «КОРУС Консалтинг» провели обучение всех пользователей системы и технических специалистов JTI. И теперь с помощью полученных знаний и навыков сотрудники JT International планируют самостоятельно реализовать централизованную систему сбора фактических данных различных аспектах деятельности компании.
Благодаря функциональным преимуществам Geac Performance Management (Comshare MPC) и профессионализму специалистов «КОРУС Консалтинг» внедрение системы бюджетирования стало важным этапом успешного развития компании JTI в России.
ЗАКЛЮЧЕНИЕ
Проблема административно-правового регулирования возникла сравнительно недавно, с момента перехода от административно-командной системы к рыночной. Целью данной работы являлось рассмотрение методов административно-правового регулирования, возможности сужения или наоборот расширения влияния государства на предпринимательскую деятельность. В последнее время, в связи с повышающимся ростом предпринимательской деятельности, все более насущней становится потребность в регулировании предпринимательства и предпринимательской деятельности. Но данное регулирование должно исходить из требований и потребностей предпринимателя, а не из «возможностей» государства. На данном этапе развития предпринимательства, у государства существует огромное количество способов и методов воздействия на предпринимательскую деятельность. И взаимодействие власти и предпринимательских структур приобретает все более важное значение как в экономическом так и в политическом контексте. Предпринимательство видит в устойчивости власти, в стабильности общества главную гарантию своего развития. А государство приобретает в их лице экономическую поддержку и эффективное содействование государству в достижении им социальных задач. Но экономические проблемы как предпринимателей, так и государства должны решаться не путем установления необдуманных и нерациональных «правил игры» одной стороной для другой, а путем нахождения компромиссов.
Уже сейчас государство, в лице государственных органов, начинает осознавать всю важность решения различных проблем путем согласования интересов, (консультации и круглые столы хорошее тому подтверждение).
Функции государства не замыкаются только в регулировании, государство должно еще и поддерживать предпринимательство (в особенности малое) для формирования среднего класса. Помощь субъектам предпринимательства может быть весьма разнообразной по своим формам. Она осуществляется и на государственном уровне и в регионах путем признания государственной поддержки одним из важнейших направлений экономической реформы. Для поддержки используются как комплексные программы, так и налоговые льготы, выделение кредитных ресурсов на льготных условиях. Организуется информационное и консультативное обслуживание.
Сейчас необходимым является изменение отношения власти к предпринимателю, нужно всеми силами осуществлять поддержку предпринимательства, ведь предприниматель является основой продвижения общества к более высокоразвитому, индустриальному государству, которое является основой благосостояния каждого гражданина страны.
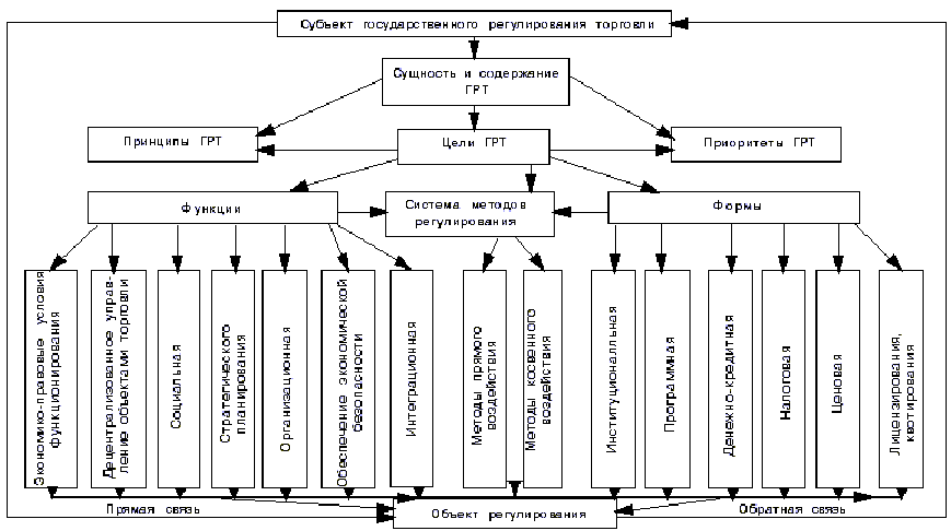
Рассмотрение ранее перечисленных категорий механизма государственного регулирования торговли, проведение комплексного и системного исследования механизма государственного регулирования по уровням управления позволили разработать Концепцию государственного регулирования торговой деятельности в современных условиях перехода к рынку.
"Модель динамично развивающейся системы механизма государственного регулирования торговли (ГРТ)".
Динамика развивающейся системы регулирования определяет регулирование как процесс, в котором деятельность, направленная на достижение целей организаций, рассматривается не как единовременное действие, а как серия непрерывных взаимосвязанных действий — функций и методов регулирования. Объект управления рассматривается в диалектическом развитии, причинно следственных связях и соподчиненности, проводится ретроспективный анализ за прошлый период и перспективный анализ.
СПИСОК ЛИТЕРАТУРЫ
1. Атаманчук Г.В. «Теория государственного управления», М., Юридическая литература, 1997.
2. Андреев В. «Государственный контроль за хозяйственной деятельностью», Государственная юстиция, №2, 1997.
3. Бахрах Д.Н. «Административное право», М., Бек, 1993
4. Бельский Н.С. «К вопросу о предмете административного права», Государство и право, №11, 1997.
5. Козлов Ю.М. «Административное право РФ», М., Зерцало, 1992.
6. Пикулькин А.В. «Система государственного управления», М., Закон и право, 1997.
7.Сафиумшн Д. Н. Теория и практика правового регулирования хозяйственных связей в СССР. С. 5.
8. Тихомиров Ю.А. «Предприниматель и закон», М., Экономика, 1996.
9. Мамутов В.К. «Сближение современных систем правового регулирования хозяйственной деятельности», Государство и право, №8, 1996.
10. Хозяйственное право / отв. ред. В. П. Грибанов, О. А. Красавчиков. М.: Юрид. лит., 1977. С. 16-23.
11. Яни П.С. «Правоохранительные органы и предприниматель», М., Бизнес-школа, 1997.
12. Якушев В. С. Гражданский кодекс России (часть вторая) — продолжение формирования рыночного законодательства (общая правовая характеристика) // Российский юридический журнал. 1996. № 2. С. 13.
ПРИЛОЖЕНИЯ

1 Якушев В. С. Гражданский кодекс России (часть вторая) — продолжение формирования рыночного законодательства (общая правовая характеристика) // Российский юридический журнал. 1996. № 2. С. 13.
2 Хозяйственное право / отв. ред. В. П. Грибанов, О. А. Красавчиков. М.: Юрид. лит., 1977. С. 16-23.
3 Сафиумшн Д. Н. Теория и практика правового регулирования хозяйственных связей в СССР. С. 5.