Дипломная работа: Розробка маркетингової стратегії концентрації в зовнішньоекономічній діяльності підприємства
|
Название: Розробка маркетингової стратегії концентрації в зовнішньоекономічній діяльності підприємства Раздел: Рефераты по маркетингу Тип: дипломная работа | |||||||||||||||||||||||||||||||||||||||||||||||||||||||||||||||||||||||||||||||||||||||||||||||||||||||||||||||||||||||||||||||||||||||||||||||||||||||||||||||||||||||||||||||||||||||||||||||||||||||||||||||||||||||||||||||||||||||||||||||||||||||||||||||||||||||||||||||||||||||||||||||||||||||||||||||||||||||||||||||||||||||||||||||||||||||||||||||||||||||||||||||||||||||||||||||||||||||||||||||||||||||||||||||||||||||||||||||||||||||||||||||||||||||||||||||||||||||||||||||||||||||||||||||||||||||||||||||||||||||||||||||||||||||||||||||||||||||||||||||||||||||||||||||||||||||||||||||||||||||||||||||||||||||||||||||||||||||||||||||||||||||||||||||||||||||||||||||||||||||||||||||||||||||||||||||||||||||||||||||||||||||||||||||||||||||||||||||||||||||||||||||||||||||||||||||||||||||||||||||||||||||||||||||||||||||||||||||||||||||||||||||||||||||||||||||||||||||||||||||||||||||||||||||||||||||||||||||||||||||||||||||||||||||||||||||||||||||||||||||||||||||||||||||||||||||||||||||||||||||
| МІНІСТЕРСТВО ОСВІТИ І НАУКИ УКРАЇНИ НАЦІОНАЛЬНА МЕТАЛУРГІЙНА АКАДЕМІЯ УКРАЇНИ Кафедра менеджментуПОЯСНЮВАЛЬНА ЗАПИСКА до дипломної роботи на тему:РОЗРОБКА МАРКЕТИНГОВОЇ СТРАТЕГІЇ КОНЦЕНТРАЦІЇ В ЗОВНІШНЬОЕКОНОМІЧНІЙ ДІЯЛЬНОСТІ ПІДПРИЄМСТВА (НА ПРИКЛАДІ ТОВ «ОЛІМП») Студент групи _______________________________(______________) Керівник роботи ____________________________(_______________) КОНСУЛЬТАНТИ 1 Теоретичний розділ _______________________(__________________) 2 Аналітико-дослідницький розділ_____________(_________________) 3 Проектно-рекомендаційний розділ___________(__________________) Відповідальний за нормоконтроль __________________________________(__________________) Завідувач кафедри _________________________(__________________) Рукопис закінчено «__» ___________ 2007 року РЕФЕРАТ Пояснювальна записка до дипломної роботи: 104 с., 15 рис., 25 табл., 67 літературних джерел, 5 додатків. Об’єкт досліджень дипломного проекту - торгово-посередницьке підприємство по імпорту італійських меблів та обладнання для квартир, готелів, барів, ресторанів - товариство з обмеженою відповідальністю ТОВ “Олімп”, виявлення основних проблем його економічного становища і шляхів подальшого розвитку діяльності на зовнішньоекономічному ринку. Предмет дослідження – діяльність ТОВ “Олімп” в галузі побудови комплексу стратегічного концентрованого маркетингу послуг комплексного дизайну інтер’єрів та продажу вишуканих італійських меблів в спроектованих інтер’єрах, зовнішньоекономічні торгово-посередницькі операції та їх комплексний цикл взаємозв’язку з перепродажем імпортованих товарів на внутрішньому ринку, ризики взаємовідносин з митними та податковими органами та розробка механізмів уникнення втрат для бізнесу підприємства. Мета досліджень дипломного проекту - вивчення закономірностей та принципів фінансового механізму діяльності підприємств та схем зовнішньо-економічних операцій, побудова та обгрунтування пропозицій по оптимальним схемам організації зовнішньоекономічних операцій діяльності. Методи досліджень дипломного проекту : стратегічний маркетинговий аналіз, діагностика комплексу маркетингу, проведення горизонтального (індексно-хронологічного) та вертикального(структурно-хронологічного) аналі-зу балансу та фінансової звітності підприємства, аналіз фінансових коефіцієн-тів, програмно-математичне моделювання ефективності схем операцій підпри-ємства, побудування алгоритмів та програм розрахунків на ПЕОМ (EXCEL-програми). Практична цінність отриманих в дипломному проекті результатів полягає в тому, що впровадження запропонованих шляхів розвитку підприємства в рамках стратегії концентрації в стратегічній “ніші” ринку вирішує основну проблему для підприємства ТОВ “Олімп” – природне авансування клієнтами в рамках комплексного проекту імпортних закупок меблів та обладнання, що повністю знімає комерційні ризики у ТОВ “Олімп” з митними та податковими органами України при імпортних операціях, а також проблеми з реалізацією “очищеного” від таможених та митних зборів обладнання та меблів іншому клієнту на території України при відказі заказчика від виконання комплексного проекту дизайна інтер’єру. МАРКЕТИНГ, СТРАТЕГІЯ, ФІНАНСОВИЙ АНАЛІЗ, КОМПЕТЕНЦІЇ, ЗОВНІШНЬОЕКОНОМІЧНА ДІЯЛЬНІСТЬ, ІНВЕСТИЦІЇ, ЕФЕКТИВНІСТЬ ПРОЕКТУ, ВНУТРІШНЯ НОРМА ДОХОДНОСТІ, ЧИСТИЙ ДИСКОНТО-ВАНИЙ ДОХІД, КОНЦЕНТРАЦІЯ ЗМІСТ ВСТУП ТЕОРЕТИЧНИЙ РОЗДІЛ 1. СУТНІСТЬ МАРКЕТИНГОВИХ СТРАТЕГІЙ 1.1 Сутність стратегічного маркетингу та структура його елементів 1.2 Сутність маркетингових стратегій 1.3 Сутність реалізації маркетингової стратегії концентрації по М.Портеру 2.АНАЛІТИЧНИЙ РОЗДІЛ 2. ХАРАКТЕРИСТИКА ДІЯЛЬНОСТІ ТОВ “ОЛІМП” 2.1 Аналіз фінансової діяльності підприємства ТОВ “Олімп 2.2 Ідентифікація компетенцій підприємства ТОВ “Олімп 2.3 Маркетинговий аналіз стратегічного простору розвитку підприємства ТОВ “Олімп” в сегменті послуг “Дизайн інтер’єра 2.4 Концепція та економічне обгрунтування напрямку реорганізації ТОВ “Олімп” в ВАТ “Олімп - Дизайн Інтер’єра 3. ПРОЕКТНИЙ РОЗДІЛ 3. РОЗРОБКА ТА АНАЛІЗ ЕФЕКТИВНОСТІ МАРКЕТИНГОВОЇ СТРАТЕГІЇ КОНЦЕНТРАЦІЇ ТОВ “ОЛІМП” В СЕГМЕНТІ ПОСЛУГ “ДІЗАЙН ІНТЕР’ЄРІВ№ 3.1 Стратегічні цілі проектного комплексу концентрованого маркетингу ТОВ “Олімп 3.2 Оцінка ефективності комплексу концентрованого маркетингу ТОВ “Олімп” при впровадженні проекту “Створення підрозділу дизайну інтер’єрів 3.2.1 Бізнес- ідея розробки мультимедійного проекту Інтернет – діалогового сервісу “Дизайн інтер’єрів” в ТОВ “Олімп” та розробка фінансового кошторису проекту 3.2.2 Аналіз інвестиційної привабливості та фінансової ефективності впровадження мультимедійного проекту “Інтернет-дизайн інтер’єру” в ТОВ “Олімп ВИСНОВКИ ТА ПРОПОЗИЦІЇ ПЕРЕЛІК ПОСИЛАНЬ ДОДАТКИ ВСТУПТермін «маркетинг» (marketing) походить від англійського слова «market»(ринок) і означає процес просування на ринок, діяльність у сфері ринку. У широкому розумінні маркетинг, на думку американських учених Дж. Р. Эванса і Б. Бермана, - це «передбачення, керування і задоволення попиту на товари, послуги, організації, людей, території й ідеї за допомогою обміну». З таких же широких позицій визначає маркетинг і відомий американський учений Ф. Котлер: «Маркетинг є соціальний і управлінський процес, спрямований на задоволення нестатків і потреб як індивідів, так і груп за допомогою створення, пропозиції й обміну товарів». Здійснення концепції маркетингу припускає два напрямки активності фірми – стратегічне й операційне, кожне з який переслідує свої цілі і виконує визначені функції . Стратегічний маркетинг – це аналітичний етап маркетингової діяльності. Він спрямований на вибір товарних ринків, на яких фірма володіє явною конкурентною перевагою, а також на розробку стратегії і програми діяльності на кожнім з таких ринків. Стратегічний маркетинг починається з аналізу потреб і проблем, що виникають у покупців і задовольнити які потрібно за допомогою товару фірми. Сукупність реальних і потенційних покупців фірми утворює базовий ринок для фірми. Останній піддається комплексному дослідженню: вивчаються його сукупні характеристики, кон'юнктура (співвідношення попиту та пропозиції, динаміка цін і т.п.), фірмова структура (кількість і якісні особливості фірм-покупців і фірм-конкурентів, постачальників і посередників), форми і методи збуту, поводження індивідуальних і колективних споживачів. Дослідження базового ринку завершуються його сегментуванням з виділенням найбільш привабливих сегментів для фірми – стратегічних зон господарювання. Одночасно визначаються перспективи росту ринку, розрахунковий рівень рентабельності роботи на даний ринок, рівень очікуваної нестабільності і ризиків, а також головні фактори конкуренції. Дослідивши ринок, фірма з'ясовує власні можливості роботи на ньому. Вона обираємо той напрямок маркетингових зусиль, на якому може домогтися конкурентної переваги з урахуванням своїх цілей і наявних ресурсів, тобто цільовий ринок (сегмент ринку). Після проведених досліджень і аналітичної роботи формуються маркетингові стратегії і програми діяльності фірми для цільових ринків. Підприємство в узагальному вигляді слід розглядати як організаційно-економічну систему, під якою мається на увазі об’єднання цілей та ресурсів, пов’язаних між собою стремлінням співпродукувати досягнення загальної мети виробничого характеру, позначених новими системними властивостями, а саме – принциповою здатністю до більш ефективної, продуктивної праці, ніж зусилля окремих, не об’єднаних в єдину систему виробників. Актуальність досліджень дипломного проекту полягає в необхідності стратегічного структурного аналізу розвитку підприємства як циклічного процесу, що складається із п’яти основних блоків та потребує наступних системних досліджень: 1) діагностичний аналіз, під час якого вивчається стан підприємства, та прогноз подій, які його чекають при впливі внутрішніх та зовнішніх, контрольованих та неконтрольованих факторів; 2) підготовка, прийняття та реалізація ділових настанов, цілей діяльності; 3) стратегічне планування, при якому у відповідності з наміченими цілями формується ієрархія стратегій (ділові, функціональні); 4) тактичне планування, яке передбачає розробку та реалізацію оперативних дій; 5) управлінський контроль, який включає в себе збір та оцінку даних щодо діяльності підприємства, рішення про проведення ревізії, а далі діагностичного аналізу. Об’єкт досліджень дипломного проекту - торгово-посередницьке підприємство по імпорту італійських меблів та обладнання для квартир, готелів, барів, ресторанів - товариство з обмеженою відповідальністю ТОВ “Олімп”, виявлення основних проблем його економічного становища і шляхів подальшого розвитку діяльності на зовнішньоекономічному ринку. Предмет дослідження – діяльність ТОВ “Олімп” в галузі побудови комплексу стратегічного концентрованого маркетингу послуг комплексного дизайну інтер’єрів та продажу вишуканих італійських меблів в спроектованих інтер’єрах, зовнішньоекономічні торгово-посередницькі операції та їх комплексний цикл взаємозв’язку з перепродажем імпортованих товарів на внутрішньому ринку, ризики взаємовідносин з митними та податковими механізмами та розробка механізмів уникнення втрат для бізнесу підприємства. Мета досліджень дипломного проекту - вивчення закономірностей та принципів фінансового механізму діяльності підприємств та схем зовнішньо-економічних операцій, побудова та обгрунтування пропозицій по оптимальним схемам організації зовнішньоекономічних операцій діяльності. Задачами дипломної роботи згідно завдання були наступні: В 1 розділі необхідно: розкрити поняття стратегічного маркетинга та характерні ознак типових маркетингових стратегій розвитку підприємств; У 2 розділі необхідно: дати загальну характеристику функціонування та зовнішньоекономічної діяльності досліджуваного підприємства ТОВ “Олімп”; ідентифікувати компетенції підприємства ТОВ “Олімп”; визначити стратегічний простір та основні сегменти ринку в планах розвитку підприємст-ва ТОВ “Олімп”; У 3 розділі необхідно: обґрунтувати вибір вектору розвитку підприємства ТОВ “Олімп”; розробити комплекс стратегічного маркетингу розвитку ринкової долі в концентрованому сегменті ринку, спрогнозувати перспективи розвитку підприємства ТОВ “Олімп” у вибраному напрямку; Методи досліджень дипломного проекту : стратегічний маркетинговий аналіз, діагностика комплексу маркетингу, проведення горизонтального (індексно-хронологічного) та вертикального(структурно-хронологічного) аналізу балансу та фінансової звітності підприємства, аналіз фінансових коефіцієнтів, програмно-математичне моделювання ефективності схем операцій підприємства, побудування алгоритмів та програм розрахунків на ПЕОМ (EXCEL-програми). Інформаційно-методологічна база досліджень дипломного проекту — звітні документи ТОВ “Олімп” за 2004 - 2006 роки, інформаційні матеріали фірм України та Росії в галузі дизайну інтер”єрів. Практична цінність отриманих в дипломному проекті результатів полягає в тому, що впровадження запропонованих шляхів розвитку підприємства в рамках стратегії концентрації в стратегічній “ніші” ринку вирішує основну проблему для підприємства ТОВ “Олімп” – природне авансування клієнтами в рамках комплексного проекту імпортних закупок меблів та обладнання, що повністю знімає комерційні ризики у ТОВ “Олімп” з митними та податковими органами України при імпортних операціях, а також проблеми з реалізацією “очищеного” від таможених та митних зборів обладнання та меблів іншому клієнту на території України при відказі заказчика від виконання комплексного проекту дизайна інтер’єру. ТЕОРЕТИЧНИЙ РОЗДІЛ 1 СУТНІСТЬ МАРКЕТИНГОВИХ СТРАТЕГІЙ 1.1 Сутність стратегічного маркетингу та структура його елементів Стратегічний маркетинг є складовою маркетингового менеджменту та стратегічного менеджменту фірми. Його основна мета полягає в розробленні маркетингової стратегії для досягнення маркетингових цілей фірми з урахуванням місцевих ринкових вимог та можливостей фірми [15, с.102]. Базова ділова стратегія фірми розробляється на основі корпоративної місії і встановлення цілей фірми та поділяється на функціональні стратегії згідно з організаційною структурою фірми. Отже, розглядаючи стратегічний маркетинг як складову стратегічного менеджменту, слід виходити з поняття „функціональна стратегія”. Місце стратегічного маркетингу у структурі управління маркетингом фірми (тобто в структурі маркетингового менеджменту) визначається тим, що він охоплює стадію планування маркетингу в аспекті постановки маркетингових цілей і розроблення маркетингових стратегій. Основні категорії стратегічного маркетингу такі: місія фірми, стратегічний господарський підрозділ, маркетингова ціль, портфель бізнесу фірми, маркетингова стратегія, ринкова частка фірми, відносна ринкова частка фірми. Місія фірми (або корпоративна місія) - відтворює ті різновиди і різновиди бізнесу, на які орієнтується фірма. Місію фірми визначають такі основні фактори: - коло потреб, які задовольняє фірма; - коло споживачів фірми; - товари, які виробляє фірма; - конкурентні переваги фірми;
Рисунок 1.1 - Місія фірми в структурі етапів стратегічного планування діяльності фірми [16] Із схеми рисунка 1.1 видно, що головним стратегічним плановим рішенням являється вибір цілей для підприємства - місії та конкретних цілей, що забезпечують їх реалізацію. Оскільки любе підприємство - це відкрита система і існує завдяки тому, що задовольняє якусь потребу своїх споживачів, клієнтів, то й місія його повинна відшукуватись в навколишньому середовищі, а не всередині підприємства. Отже, прибуток не може бути місією підприємства, бо він цілком внутрішня проблема, хоч і дуже суттєва. Категорія „стратегічний господарський підрозділ” (СГП) –характеризуться таким параметрами [16, c.76]: - певний вид продукції, який включає товари або послуги; - специфічні потреби, які мають бути задоволені; - певна група споживачів; - конкурентні переваги фірми; Порівнюючи складові елементи СГП та місії фірми, можна помітити їхню схожість. Різниця між цими двома категоріями полягає в тому, що СГП – це первинна зона стратегічного планування фірми, а місія – узагальню вальна, об’єднувальна на рівні фірми категорія, яка передбачає визначення певних пріоритетів серед СГП. Сукупність усіх СГП у межах фірми становить „портфель бізнесу фірми”, завдання стратегічного маркетингу щодо управління портфелем: - зміцнювати становище стійких прибуткових СГП; - розвивати, інвестувати перспективні СГП; - виключати з діяльності неприбуткові, безперспективні СГП; - формувати нові СГП. Маркетингова ціль встановлюється після формування місії фірми та визначення впливу маркетингового середовища. Маркетингові цілі мають:: - ієрархічність (підпорядкованість); - кількісну визначеність; - реальність; - взаємоузгодженість (сумісність); - гнучкість. Ринкова частка фірми – це питома вага товарів фірми в загальній місткості даного ринку збуту. Відносна ринкова частка фірми – визначається як відношення ринкової частки фірми до ринкової частки найсильнішого ринкового конкурента. 1.2 Сутність маркетингових стратегій Маркетинг у перекладі з англійського означає “діяльність, зв'язану з ринком”. Сутність маркетингу можна виразити як інтеграцію зусиль всіх учасників ринку для формування і забезпечення попиту на взаємовигідній основі. Маркетинг являє собою комплексний, системний підхід до рішення проблем ринку й охоплює всі стадії руху товару: вивчення потреб і попиту, внутрішнього і зовнішнього середовища підприємства, розробку продукції і програм її виробництва, установлення цін, рекламу, надання різного роду послуг, зв'язаних із продажем і споживанням, організацію післяпродажного обслуговування й утилізації виробів, що вийшли з уживання [44, c.35]. Маркетинг як методологія ринкової діяльності є для промислових підприємств у визначеному змісті філософією виробництва, що дозволяє цілком, починаючи від науково-дослідних і проектно-конструкторських розробок аж до збуту і сервісу, підкоряти роботу всіх підрозділів підприємства постійно мінливим умовам і вимогам ринку. Маркетинг на підприємстві – це система поглядів і практичних дій, зв'язаних з вивченням потреб, можливостей виробництва й обміну для їхнього забезпечення з мінімальним використанням усіх видів ресурсів при досягненні найбільшого споживчого ефекту. Головне в маркетингу — цільова орієнтація і комплексність, тобто злиття в єдиний технологічний процес всіх окремих елементів підприємницької, виробничо-господарської, збутової і фінансової діяльності. Використовуючи маркетинг, підприємство в стані вирішувати визначені задачі на кожному конкретному ринку з найвищою ефективністю. Практично це можна здійснити тільки в тому випадку, коли виробник має у своєму розпорядженні можливість систематично контролювати свої науково-технічні, виробничі і збутові плани відповідно до змін ринкової кон'юнктури, маневрувати наявними в його розпорядженні економічними ресурсами, щоб забезпечити необхідну гнучкість у рішенні стратегічних і тактичних задач. При цих умовах маркетинг стає своєрідним типом керування, фундаментом довгострокового й оперативного планування виробничої, науково-технічної, технологічної, інвестиційної, збутової і фінансової діяльності підприємства, а керування маркетингом — найважливішим елементом системи керування підприємством. Сфера діяльності промислового маркетингу (товарів виробничого призначення) охоплює ринок, що представляє собою сукупність підприємств, що закуповують товари і послуги, які використовують при виробництві інших товарів чи послуг, реалізують чи перепродують іншим споживачам. Як основні споживачів у маркетингу товарів виробничого призначення виступають промислові підприємства і торгові посередники (оптова торгівля засобами виробництва). Як споживачі промислові підприємства закуповують різні товари, починаючи із сировини і кінчаючи готовими виробами, для своїх виробничих потреб. Оптова торгівля , як споживач, здобуває і зберігає товари промислового призначення для подальшого їхнього перепродажу, роблячи тим самим послуги промисловим підприємствам. Сутність маркетингу як системи керування виробничо-господарською діяльністю відбивають принципи маркетингу, що припускають ефективне досягнення його цілей. Основні принципи маркетингу наступні [42, c.23]: - виробництво продукції засноване на точному знанні споживчого попиту, ринкової ситуації і реальних можливостей підприємства; - найбільш повне задоволення попиту; - ефективна реалізація продукції (послуг) на визначених ринках у запланованих обсягах і в намічений термін; - забезпечення довгострокової результативності (прибутковості) виробничо-господарської діяльності підприємства, що припускає постійний заділ науково-технічних ідей і розробок для підготовки виробництва продукції ринкової новизни; - єдність стратегії і тактики поводження виробника з метою активної адаптації до вимог покупців, що змінюються, при одночасному впливі на формування і стимулювання потреб. Функції маркетингу являють собою сукупність видів діяльності, що включають: - аналіз внутрішнього і зовнішнього середовища, у якому діє підприємство; - аналіз ринків, споживачів, конкурентів і конкуренції; - вивчення товарів і формування концепції нових товарів; - планування виробництва, товароруху, збуту і сервісу; - формування попиту і стимулювання збуту; - формування і здійснення цінової політики; - розробку і реалізацію маркетингових програм; - інформаційне забезпечення маркетингу; - керування маркетингом як організації послідовного чи одночасного (маркетинг-мікс) виконання функцій. У більш вузькому значенні під комплексом маркетингу (маркетинг-міксом) розуміються основні інструменти маркетингу. Е. Дж. Маккарти описує їх за допомогою концепції «4 Р». Абревіатура розшифровує як product, price, plate, promotion і має на увазі [42, c. 74]: - продукт як такий, тобто набір виробів і послуг з визначеними властивостями, особливостями створення й упакування, які фірма пропонує цільовому ринку (product); - ціну продукту, тобто грошову суму, яку споживачі повинні сплатити для одержання товару (price); - місце реалізації продукту, власне ринок (place); - просування, тобто діяльність фірми по інформуванню покупців про достоїнства свого товару і їхньому переконанню в необхідності покупки даного товару (promotion); Перші два Р (product і price), як бачимо, відносяться до продукту, інші два (place і promotion) – до системи розподілу. Основні задачі і функції маркетингу відповідно до елементів комплексу маркетингу показані в таблиці 1.1. Таблиця 1.1 - Зміст маркетингової діяльності
Складовою частиною операційного маркетингу є також керування маркетинговою діяльністю. Воно містить у собі систему планування маркетингу, маркетинговий контроль. Загальною метою маркетингу є вплив на попит. Виділяють кілька станів попиту і відповідних їм задач маркетингової діяльності [37, c.52]: Таблиця 1.2 - Стани попиту ринку та види маркетингу
Виходячи з загальної мети маркетингу розробляють стратегію маркетингу, що містить у собі формування глобальних цілей і задач підприємства по кожному окремому ринку і товару на відносно тривалий період часу (5 - 15 років) у повній відповідності з ринковою ситуацією і можливостями підприємства. Стратегію маркетингу розробляють на основі досліджень і прогнозування кон'юнктури товарного ринку, вивчення товарів, покупців, конкурентів і інших елементів ринкового господарства. Маркетингова стратегія підприємства охоплює наступні питання [21, c.102]: - який товар вводять на ринок, за якою ціною і на якого споживача він розрахований; - які умови необхідні для продажу товарів на запланованому рівні, через які канали й у яких обсягах буде проходити реалізація; - якими засобами доцільно впливати на попит і стимулювання продажів; - яким повинне бути сервісне обслуговування і хто буде його проводити; - які будуть отримані результати і які для цього будуть потрібні витрати. Необхідним елементом маркетингової стратегії є цінова і фінансова політика підприємства з урахуванням діяльності всіх учасників ринку, що дозволяє скоротити витрати на маркетинг у результаті інтеграції матеріальних, фінансових і трудових ресурсів на всіх етапах розробки, виробництва і введення продукції на ринок. А витрати на маркетинг у країнах з розвитий ринковою економікою складають у середньому більш половини ціни товарів і послуг. Якщо стратегія маркетингу підприємства - це формування і реалізація середньострокових і довгострокових цілей, то тактика маркетингу припускає короткострокові, оперативні рішення, пошук і реалізацію шляхів розвитку ринку, підтримка на ньому стійкої кон'юнктури. Під тактикою маркетингу розуміють формування і реалізацію задач підприємства на кожнім ринку і по кожнім товарі в конкретний короткостроковий період часу. Тактику маркетингу розробляють на основі його стратегії й оцінки поточної ринкової ситуації при постійному коректуванні задач у міру зміни кон'юнктурних і інших факторів. У цілому тактика маркетингу повинна забезпечувати стійкий рівень прибутку, активне поводження комерційних служб на ринку, швидке реагування на зміну ринкової ситуації, ініціативність працівників підприємства, вживання відповідних заходів на дії конкурентів, коректування науково-технічної і виробничої діяльності підприємства відповідно до змін вимог покупця. Основними сферами маркетингової діяльності на підприємстві є наступні: вивчення товару і комплексне дослідження ринку, організація науково-дослідних і дослідно-конструкторських робіт, керування виробничо-господарською діяльністю, ціноутворення, організація товароруху і стимулювання збуту, планування і контроль маркетингу. Основне призначення маркетингової стратегії полягає в тому, щоб взаємоузгодити маркетингові цілі фірми з її можливостями, вимогами споживачів, використати слабкі позиції конкурентів та свої конкурентні переваги. У процесі формування маркетингової стратегії можна виділити вхідні та вихідні елементи (рисунок 1.2). Маркетингові стратегії класифікують за такими ознаками: 1. Залежно від терміну їх реалізації: - довгострокові; - середньострокові; - короткострокові; 2. Залежно від стратегії життєвого циклу товарів фірми: - маркетингові стратегії стратегії на стадії впровадження товару на ринок; - маркетингові стратегії на стадії росту; - маркетингові стратегії на стадії насичення ринку; - маркетингові стратегії на стадії спаду; 3. За станом ринкового попиту: - стратегія конверсійного маркетингу; - стратегія креативного маркетингу; - стратегія стимулюючого маркетингу; - стратегія синхромаркетингу; - стратегія підтримуючого маркетингу; - стратегія ремаркетингу; - стратегія де маркетингу; 4. Залежно від загальноекономічного стану фірми та її маркетингових спрямувань розрізняють три види базових маркетингових стратегій фірми: - стратегія виживання; - стратегія стабілізації; - стратегія росту; Стратегія виживання – виключно захисна стратегія, яка застосовується в умовах глибокої кризи економічної діяльності фірми, коли фірма перебуває на межі банкрутства. Основна мета цієї стратегії полягає у виході з кризового стану шляхом перегляду і перебудови всього маркетингового комплексу фірми (товарної, цінової політики, системи товароруху та просування товарів).
Рисунок 1.2 - Елементи маркетингової стратегії [45] Стратегія стабілізації використовується за умов швидкого або несподіванного падіння базових показників фірми чи за умов, коли розвиток фірми має коливний характер. Ця стратегія передбачає вирівнювання показників з їхнім наступним підвищенням і перехід до стратегії росту. Стратегія росту передбачає ріст обсягів продажу, прибутку, капіталу та інших показників фірми. Маркетингові стратегії росту поділяються на такі різновиди: - маркетингова стратегія інтенсивного (органічного) росту; - маркетингова стратегія інтеграційного росту; - маркетингова стратегія диверсифікації; 5. За елементами маркетингового комплексу: - товарна стратегія; - цінова стратегія; - стратегія товарного руху; - стратегія просування; 6. За ознакою конкурентних переваг(за М.Портером): - стратегія цінового лідерства; - стратегія диференціації; - стратегія фокусування(концентрації); 7. Залежно від виду диференціації: - стратегія товарної диференціації; - стратегія сервісної диференціації; - стратегія іміджевої диференціації; - стратегія кадрової диференціації. 8. Залежно від конкурентного становища фірми та її маркетингових спрямувань: - стратегія ринкового лідера; - стратегія челенджерів; - стратегія послідовників; - стратегія ринкової ніши. 9. Залежно від співвідношення відносної ринкової частки фірми та темпів росту її ринку збуту, або залежно від конкурентоспроможності та привабливості ринку збуту: - стратегія розвитку; - стратегія підтримання; - стратегія збирання урожаю; - стратегія елімінації; 10. Залежно від методу обрання цільового ринку: - стратегія товарної спеціалізації; - стратегія сегментної спеціалізації; - стратегія одно сегментної концентрації; - стратегія вибіркової спеціалізації; - стратегія повного охоплення. 11. Залежно від ступеня сегментації ринків збуту фірми: - стратегія недиференційованого (агрегованого) маркетингу; - стратегія диференційованого маркетингу; - стратегія концентрованого маркетингу. Стратегічне планування є однією з основних функцій стратегічного управління. Воно представляє собою процес прийняття управлінських рішень відносно стратегічного передбачення (формування стратегій), розподілу ресурсів, адаптації компанії до зовнішнього середовища, внутрішньої організації. Після формулювання місії на її основі встановлюються конкретні цілі, через які здійснюється місія підприємства. Цілі доводяться до виконавців, керівництво стимулює їх досягнення і тільки в цьому випадку вони становляться значимою частиною стратегічного планування. Наступний етап стратегічного планування - діагностичний, який включає аналіз навколишнього середовища та внутрішніх можливостей підприємства. Аналіз навколишнього середовища має на меті виявити потенційні загрози та можливості, з якими підприємство може зустрітись в майбутньому. Звичайно їх виділяють у сім областей: 1) економічні фактори; 2) політичні фактори; 3) ринкові фактори; 4) фактори технології; 5) фактори конкуренції; 6) міжнародні фактори; 7) соціокультурні фактори. Результатом такого аналізу може стати перелік майбутніх загроз та можливостей з урахуванням їх значення і ступеня впливу на підприємство. Після цього керівництво повинно проаналізувати внутрішній потенціал підприємства для того, щоб виявити його сильні і слабкі сторони. Рекомендується обслідування таких функціональних зон підприємства: маркетинг, фінанси (бухгалтерський облік), операції (виробництво), людські ресурси, культура та імідж корпорації. Таким чином, результатом діагностичного етапу є перелік майбутніх загроз і можливостей в зовнішньому оточенні, а також сильних і слабких сторін підприємства. Тепер перед керівництвом закономірно виникає питання, чи зможе здійснитись місія підприємства та його конкретні цілі при існуючій стратегії в умовах оточення і розвитку підприємства, які прогнозуються в майбутньому. Усвідомлення того, що застосування існуючої стратегії в майбутньому не дозволить більше досягати поставлених цілей, дає картину ‘’стратегічних прогалин’’. Наступним етапом стратегічного планування являється аналіз життєвого циклу продукту та аналіз експериментальних кривих. Концепція життєвого цикли продукції виходить з тієї гіпотези, що всі продукти слідують одному і тому ж типовому життєвому циклу. Після аналізу життєвого циклу продукції керівництво повинно проаналізувати експериментальні криві. Концепція використання експериментальних кривих(кривих досвіду) виходить з того, що витрати на одиницю продукції сильно знижуються зі збільшенням кількості продукції (обсягу виробництва та поставки). Причина цього полягає в економії на масштабах виробництва, а також в тому, що зі збільшенням кількості продукції росте і набутий досвід по усуненню помилок та раціоналізації виробничих процесів. Із концепцій життєвого циклу продукту і експериментальних кривих витікають такі стратегічні вимоги: - зрівноваженого поєднання продуктів, які знаходяться в різних фазах життєвого циклу. - розширення своєї ринкової долі, оскільки це дозволить збільшити обсяг виробництва і рухатись вниз по експериментальній кривій. Обидві ці вимоги враховуються на наступному етапі стратегічного планування при визначенні ‘’стратегічних полів бізнесу’’ та формулюванні ’’портфеля’’. Портфель - це сукупність напрямків бізнесу або група господарських підрозділів. Люба фірма являє собою ‘’портфель’’ напрямків бізнесу. Концепція ‘’портфеля ’’ виходить з того, що підприємство на протязі довгого часу є життєздатним і являється прибутковим в тому випадку, якщо його поля бізнесу в фінансовому відношенні залишаються збалансованими, маючи на увазі майбутні можливості і загрози. ‘’Стратегічні поля бізнесу’’ виділяються за такими критеріями: 1. Очікуваний темп росту ринку(попиту). 2. Ринкова доля. На наступному етапі стратегічного планування для кожного із полів бізнесу, в відповідності з концепцією ‘’портфеля’’, вибираються стратегії, тобто визначається стратегія кожного поля бізнесу. Заключним етапом стратегічного планування являється стратегічне планування структури підприємства. Змістовним результатом стратегічного планування є зміни в організації, а саме: створення нових ринків, диверсифікація виробництва, проектування і створення нових потужностей, ліквідація нерентабельних виробництв, злиття і придбання фірм, розробка нових продуктів, реорганізація і перерозподіл повноважень та відповідальності і таке інше. Для того, щоб організація була ефективною в довгостроковому аспекті, зазначені зміни повинні бути запланованою реакцією на очікувану в майбутньому динаміку навколишнього середовища, а не вимушеною реакцією на минулі та теперішні події. 1.3 Сутність реалізації маркетингової стратегії концентрації по М.Портеру Сьогоднішнім загальноприйнятим підходом встановлено, що конкурентні переваги фірми забезпечуються в процесі конкурентної боротьби з так назива-ними п'ятьма силами (напрямками) конкуренції, тобто з іншими продавцями аналогічної продукції, фірмами – потенційними конкурентами, виробниками замінників, постачальниками ресурсів, покупцями її продукції. Їх можна розг-лядати як основні ринкові сили. Представляючи свою концепцію аналізу галузі (рисунок 1.3) М.Porter [56, c.79] проник у сутність структури в різноманітних конкурентних середовищах. Його концепція називає п'ять конкурентних сил, які визначають привабливість певної галузі. Цими рисами є: - вхідні бар'єри при проникненні в галузь нових конкурентів; - загроза продуктів-замінників; - вплив покупців, що дозволяє їм відстоювати свої інтереси; - вплив постачальників, що дозволяє їм відстоювати їх інтереси; - суперництво між існуючими конкурентами в галузі.
Рисунок 1.3 - Модель 5 сил конкуренції по М.Портеру Модель п'яти сил (напрямків) конкуренції – це ефективний метод аналізу основних конкурентних сил, що впливають на положення фірми на ринку. Ця модель дає можливість більш цілеспрямовано оцінити конкурентну обстановку на ринку і на цій основі розробити такий варіант довгострокової стратегії фір-ми, що у найбільшій мері забезпечить її захист від впливу конкурентних сил і одночасно буде сприяти створенню додаткових конкурентних переваг. В таблиці 1.3 наведені позитивні та негативні прояви впровадження маркетингових конкурентних стратегій за М.Портером [57, c.53]. Таблиця 1.3 - Порівняльна характеристика стратегій Портера
Можна вказати п’ять категорій стратегічних підходів до конкуренції: 1. Стратегія лідерства за низькими витратами. Прагнення до низької вартості серед усіх продавців продукції чи послуг, щоб залучати широке коло покупців. 2. Стратегія широкої диференціації (розмаїтості). Прагнення диференціювати пропоновану продукцію компанії щодо конкурентів у напрямках, що будуть залучати широке коло покупців. 3. Стратегія забезпечення оптимальних витрат. Надання покупцям продукту більшої цінності за ті ж гроші, шляхом акцентування уваги на поєднанні низької вартості з одночасною широкомасштабною диференціацією. Метою є досягнення найкращих (найбільш низьких вартостей і цін щодо інших виробників продукції з порівнянною якістю й особливостями. 4. Стратегія, сфокусована на низьких витратах у ринковій ніші. Концентрація на вузькому купівельному сегменті і подолання конкурентів на основі нижчої вартості. 5. Стратегія, сфокусована на диференціації у вузькій ринковій ніші. Пропозиція для покупців у ніші продукції чи послуг, що відповідають їхнім смакам і запитам. На рисунку 1.4 показано п’ять основних конкурентних стратегій, що займають різні положення на ринку і передбачають відмінні один від одного підходи до управління бізнесом. Прагнення забезпечити найнижчу вартість у галузі є ефективним підходом для ринків, де є багато покупців, чутливих до цін. Метою такого підходу є досягнення стійкої вартісної переваги над конкурентами. Що пропонують низькі ціни, і потім використання низького рівня цін компанії як бази для завоювання ринкової ніші чи досягнення більш високої маржі прибутку при торгівлі за сталою ринковою ціною.
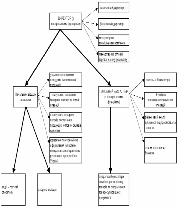
Рисунок 1.4 - П’ять основних конкурентних стратегій [57] Вартісна перевага приводить до високої прибутковості, як що тільки вона не використовується в агресивних спробах зрізання цін, щоб відібрати продаж у конкурентів. Досягнення переваги в низькій вартості означає, що низька вартість не може досягатися надто завзято, щоб пропонований фірмою кінцевий продукт не опинився на спартанському рівні, без всяких особливостей ля залучення покупців. Для досягнення вартісної переваги загальні витрати фірми по всьому ланцюжку витрат повинні бути нижчі, ніж загальні витрати конкурентів. Конкурентна перевага і позиція фірми на ринку повинні бути захищені від копіювання конкурентами і бути привабливими для покупців. Стратегія досягнення лідерства з витрат виправдана в таких випадках: - вироблена в галузі продукція мало чим відрізняється одна від одної. - Більшість покупців чутливі до ціни і купують найдешевші товари. - Існує дуже мало способів досягти диференціації продукції, що задовольнила б покупців. - Більшість покупців використовують товар однакові, тому вимоги до нього з боку покупців не мають відмінностей. - Витрати покупця на переключення з одного продавця на іншого низькі. - Покупців багато, і вони мають значну силу, впливаючи на рівень цін. Для того щоб одержати перевагу за витратами, компанія повинна бути більш досвідченою, ніж конкуренти, у питанні контролю структури витрат і їхнього руху і /чи знайти шляхи, що знижують витрати у всіх ланках ланцюжка цінностей. Успіх супроводжує ті компанії, чия конкурентна перевага базується на постійному пошуку шляхів економії по всьому ланцюжку цінностей. Вони дуже вмілі у знаходженні шляхів зниження витрат свого бізнесу. Стратегії диференціації створюють конкурентну перевагу шляхом впровадження додаткових атрибутів і характеристик у продукцію компанії (чи послуги), яких конкуренти не мають. Те що фірма може зробити для створення купівельної цінності, складає основу диференціації. Успіх диференціації полягає в умінні компанії знизити витрати покупця по використанню продукції, більш повно відповідати вимогам покупців чи підсилювати моральне задоволення покупця від продукції компанії. Стійка диференціація звичайно базується на унікальних внутрішніх навичках і майстерності компанії, до яких конкуренти не можуть легко знайти доступ. Диференціація пов’язана також з унікальними фізичними характеристиками, що не можуть існувати дуже довго, оскільки фінансово стабільні конкуренти можуть клону вати їх, поліпшувати чи знаходити товари-субститути для майже будь-яких характеристик, з метою привернути увагу покупців. Стратегія оптимальних витрат поєднує стратегічні зусилля, спрямовані на зниження витрат, і стратегічні дії, пов’язані з незначним удосконаленням якості, сервісу, характеристик ч зовнішнього вигляду виробу. Ціль стратегії полягає в надання одержувачу більшої цінності з його гроші; іншими словами, наближення до конкурентів в основних моментах, що визначає параметри „якість – обслуговування – характеристики – зовнішній вигляд”, і перемога над ними за витратами на внесення всіх необхідних змін у товар. Стратегія оптимальних витрат буде успішною, якщо компанія має унікальний досвід у створенні більшого обсягу товару чи послуг з витратами нижчими, ніж у конкурентів. Головне достоїнство компанії в цьому випадку полягає в умінні одночасно знижувати собівартість одиниці продукції і вносити відповідні зміни в товар/послугу. Конкурентна перевага від стратегії концентрації (фокусування) пов’язана як з досягненням низьких витрат при обслуговуванні цільової ринкової ніші, так і з розвитком здатності пропонувати покупцям ніші товар, відмінний від продукції конкурентів. Іншими словами, фокусування може ґрунтуватися на витратах, а може і на диференціації. Ця стратегія добре працює, коли: - Вимоги покупців до конкретного товару різні; - Не існує інших конкурентів, що намагаються спеціалізуватися на цьому сегменті; - У фірми немає можливості працювати на більш широкому сегменті чи ринку в цілому; - Сегменти покупців значно відрізняються один від одного за розміром, темпами зростання прибутковості і впливу п’яти сил конкуренції, що робить одні сегменти більш привабливими, ніж інші. АНАЛІТИЧНИЙ РОЗДІЛ 2 ХАРАКТЕРИСТИКА ДІЯЛЬНОСТІ ТОВ “ОЛІМП” 2.1 Аналіз фінансової діяльності торгово-посередницького підприємства ТОВ “Олімп” Під класичними торговельно-посередницькими операціями розуміють операції, пов'язані з купівлею і продажем товарів, які виконуються за дорученням виробника-резидента незалежним від нього торговельним посередником (резидентом чи нерезидентом) на основі угоди або доручення. Торговельне посередництво - це досить широке поняття, що охоплює чимале коло послуг: перепродаж товару; пошук закордонного контрагента; підготовка і укладання угоди; кредитування сторін; здійснення транспортно-експедиторських операцій; страхові операції; проведення рекламних заходів; технічне обслуговування [48, c. 124]. До торговельно-посередницьких фірм належать фірми, що з юридичного і господарського погляду не залежать від виробника або споживача товару (сю-ди, звичайно, не входять філії або дочірні товариства промислових компаній). Вони діють заради одержання прибутку, що створюється або як різниця між цінами, за якими вони купують і продають товар, або як винагорода за послуги. Як правило, торговельно-посередницькі фірми займаються лише комерційною діяльністю, хоча найбільші з них можуть і обробляти куплений товар. Використання торговельних фірм дає певні переваги. 1. Фірма-експортер у такому разі не вкладає якихось значних коштів в організацію збутової мережі на території країни-імпортера, тому що торговельно-посередницькі фірми мають свою власну матеріально-технічну базу (складські приміщення, демонстраційні зали, ремонтні майстерні, роздрібні магазини). 2. Вони звільняють експортера від багатьох турбот, пов'язаних із реалізацією товару (доставляння, сортування, упаковування), пристосовуючись до вимог ринку. 3. Суттєвим є використання капіталу торговельно-посередницьких фірм на основі короткострокового і середньострокового кредитування. Тут велике значення мають стійкі зв'язки торговельно-посередницьких фірм із банками, страховими компаніями. 4. Нарешті, ринки деяких товарів цілком монополізовані торговельними посередниками (наприклад, брокерами в Англії) і недоступні для прямих контактів із споживачами. Недоліком використання посередників є те, що експортер позбавлений безпосередніх контактів із ринками збуту і цілком залежить від сумлінності посередника. Торговельно-посередницькі операції можна поділити на чотири види: з перепродажу; комісійні; агентські; брокерські. Товариство з обмеженою відповідальністю “Олімп” створене відповідно до чинного законодавства України [3], зареєстроване Печерською районною державною адміністрацією у м.Києві 18.09.2002 року, про що зроблено запис в журналі обліку реєстрації за № 34275, ідентифікаційний код 32161113. Товариство має колективну форму власності, засновниками товариства є громадяни України Авраменко Вячеслав Валентинович та Сулейманова Олексендра Юріївна. Основними видами діяльності згідно статуту є: - 71130 оптова торгівля недержавних організацій; - 712110 розрібна торгівля недержавних організацій; - 72200 зовнішня торгівля недержавних організацій. Статутний фонд (капітал) товариства, що складається з грошових внесків засновників і становить 16 500 (шістнадцять тисяч п'ятсот) гривень, розподіляється між засновниками наступним чином: - частка у статутному фонді /капіталі/ Авраменка В'ячеслава Валентиновича формується за рахунок грошового внеску у розмізі 8 250 (вісім тисяч двісті п'ятдесят) гривень, шо складає 50% статутного фонду /капіталу/, 50% голосів; - частка у статутному фонді /капіталі/ Сулейманової Олександри Юріївни формується за рахунок грошового внеску у розмірі 8 250 (вісім тисяч двісті п'ятдесят) гривень, що складає 50% статутного фонду /капіталу/, 50% голосів. Товариство створене з метою здійснення виробничо-господарської, комерційної та інших видів діяльності та отримання на цій основі максимального прибутку Учасниками Товариства. Основним видом діяльності ТОВ “Олімп” на сучасному етапі розвитку є імпортування та поставка устаткування та меблів безпосередньо від італійських фірм-виробників, зокрема: - офісні, житлові і банківські меблі (Рисунок А.1 Додатку А); - торгове устаткування й аксесуари для магазинів різного профілю; - холодильне устаткування, вітрини і прилавки; - комплексне устаткування і меблі для барів, кафе і ресторанів; - професійне кухонне устаткування й аксесуари; - посуд і столові прилади для барів, кафе і ресторанів; - устаткування для перукарень; - пакувальне устаткування; Враховуючи основний вид торгово-посередницької діяльності ТОВ “Олімп”, яке не виконує власноруч переробки імпортуємої продукції, його структура побудована за функціональним принципом з інтегрованим сумісництвом функцій, характерним для малого підприємства (рисунок 2.1). До функціональних обов’язків директора ТОВ “Олімп” – Авраменка В.В. (він же співзасновник товариства) входить виконання наступних функцій: - виконавчого директора; - фінансового директора; - менеджера по зовнішньоекономічним операціям; - менеджера по оптовій торгівлі на внутрішньому ринку; - начальника відділу логістіки при його відсутності;
Рисунок 2.1 - Функціонально-штатна структура ТОВ “Олімп” До функціональних обов’язків головного бухгалтера ТОВ “Олімп” – Живаліної Н.В. входить виконання наступних функцій: - загальна бухгалтерія; - зовнішньоекономічні операції; - фінансовий аналіз діяльності підприємства та звітність; - взаємовідносини з банками; - контроль за роботою операторів складського обліку; До функціональних обов’язків начальника відділу логістики ТОВ “Олімп” – Передерія Г.О. входить виконання наступних функцій : - управління оптовими складами імпортованої продукції; - планування імпортних товарних потоків та митні операції; - планування товарних потоків постачання продукції з оптових складів клієнтам; - юридичне та економічне оформлення імпортних контрактів та контрактів на реалізацію продукції на Україні; - організація роботи та керівництво роботою працівників оптових складів; - директора підприємства при його відсутності; Наймані робітники обслуговування оптових складів ( 5 працівників в 2005 році та 14 працівників у 2006 році) виконують наступні функції: - водії – грузові оператори; - охорона складів; - оператори-бухгалтери комп’ютерного обліку товарів та оформлення товаросупровідних документів; Аналіз функціонально-штатної структури ТОВ “Олімп” показує : - на підприємстві відсутній підрозділ економічного планування та економічного аналізу і прогнозу результатів; - головний бухгалтер не має заступників, а її функції при відсутності ні на кого не покладені; - покладення функцій економічного аналізу на головного бухгалтера є недоцільним, оскільки бухгалтерський облік і економічний аналіз – це два паралельних інструмента управління підприємством; - рішення на підприємстві приймаються одноосібно, що при недостатньому рівні інформації та компетенцій може привести до прийняття економічно хибних рішень. Схеми торгово-посередницьких операцій ТОВ “Олімп” по імпорту меблевої продукції їз Італії в Україну ґрунтуються на взаємодії з оптовими торгівельними фірмами Європи, які поставляють продукції виробників Європейського Союзу. Товарна номенклатура меблів, імпортуєма ТОВ “Олімп” не відноситься до підакцизних, але згідно Закону України “Про податок на додану вартість” [ ] відноситься до груп товарів, які оподатковуються у розмірі 20% від митної вартості податком на додану вартість. При цьому допускається оформлення імпортного податкового векселя зі строком погашення 30 днів. Типові умови імпортних контрактів фірми ТОВ “Олімп” з фірмами «VITAGLASS D.O.»(Verovska 64, 1000 Ljubljana, Slovenija) та «FENZI TRADE Inc.»(м.Рига, Латвія) побудовані за наступними схемами: - заключення довгострокового (на 2 роки) контракту на поставку імпортної продукції нерезидентом (Італія, Німеччина, Латвія), при цьому нерезидент може бути посередником (Латвія, Словенія); - поставка продукції частинами за замовленнями на умовах СІР-Київ (автомобільним транспортом); - сплата імпортного ввізного мита, митних зборів та видача податкового векселя на 30 днів при розмитненні продукції на митному складі у м.Києві; - реалізація партії продукції на протязі 30 – 60 днів за схемою комерційного кредиту на 10 – 60 днів (через дебіторську заборгованість); - погашення податкового векселя через 30 днів за рахунок надходження коштів від дебіторів за реалізовану продукцію; - оплата за рахунок надходження коштів від дебіторів за реалізовану продукцію кредиторської заборгованості нерезиденту по імпортному контракту з відстрочкою сплати до 60 днів після строку отримання товару; Основними ризиками та недоліками схем управління розрахунками в зовнішньоекономічних контрактах в ТОВ “Олімп” є наступні: а) за рахунок надання нерезидентом комерційного кредиту відстрочкою сплати вартості поставленої продукції на 60 –75 днів після поставки в ціну товару закладаються проценти за надання комерційного кредиту на рівні вищому, ніж банківський кредит (за додатковий ризик); б) при затримці реалізації отриманої партії за рахунок несвоєчасної сплати дебіторами вартості авансово відпущеної продукції виникають проблеми з оплатою імпортного податкового векселя (через 30 днів) та оплатою контракту нерезиденту (через 60 днів); в) при несплаті нерезиденту вартості поставленої партії продукції через 90 днів законодавство України передбачає штрафні санкції за порушення режиму розрахунків при експортно- імпортних контрактах. Таким чином, впроваджена схема зовнішньоекономічних розрахунків має негативний ефект “двох боргів” (внутрішнього – дебіторська заборгованість за реалізовані меблі та зовнішнього – оплата вартості імпортованих меблів та імпортного податкового векселя ПДВ), які при можливих затримках в графіках виконання фінансових розрахунків приводять до збитків і неефективності операцій ТОВ “Олімп”. Інформаційною базою економічної діагностики діяльності підприємства ТОВ “Олімп” в проекті були: - Форма №1 “Баланс” – звіт про фінансовий стан, що відображає активи, зобов'язання і капітал підприємства на встановлену дату [11,с.3]. - Форма №2 “Звіт про фінансові результати”, що містить дані про доходи, витрати і фінансові результати діяльності підприємства за звітний і попередній періоди [12,с.3]. У додатку Б приведені баланси підприємства ТОВ «Олімп” за 2004 - 2006 роки, у додатку В приведені звіти про фінансові результати за 2004 - 2006 роки. У додатку Г представлені результати „вертикального”(внутрішня структура) та „горизонтального”(індексно-хронологічний ріст) аналізу динаміки статей балансів підприємства та звітів про фінансові результати. Розрахунки виконані з використанням ”електронних” таблиць EXCEL - 2000 згідно статистичних алгоритмів робіт [36,с.33], [41,с.24]. Спільний аналіз результатів первинної статистичної обробки балансових звітів та звітів про фінансові результати діяльності ТОВ “Олімп” за 2004 –2006 роки ( додатки Б, В, Г, таблиці 2.1 – 2.2 та графіки рисунків 2.2 – 2.3) , показує : - валюта активів балансу у 2005 році зросла на 34,6 % відносно рівня 2004 року, а у 2006 році ще зросла на 329,1 % відносно рівня 2005 року, таким чином валюта балансу за два роки зросла з 602,4 тис.грн. до 3 473, 5 тис.грн.; - необоротний капітал (основні фонди) підприємства займають незначну частку 0,8 –2,9 % в валюті баланса, тобто підприємство – чисто торгівельне, а основні фонди – це нестаціонарні склади та офісне обладнання. Таблиця 2.1 - Аналіз динаміки та структури майна ТОВ «Олімп”
- динаміка структурної частки грошових коштів характеризується стрімким падінням з рівня 29,3% (2004) до 19, 3% (2005) та до 2,0% у 2006 році; - динаміка структурної частки запасів характеризується падінням з рівня 13,9 %(2004) до рівня 7,0%(2005) та стрімким нарощуванням до рівня 41,6% у 2006 році; - динаміка структурної долі дебіторської заборгованості характеризується підвищенням з рівня 55,2%(2004) до 66,9%(2005) та падінням до рівня 54,7% у 2006 році;
Рисунок 2.2 - Динаміка структури майна(активів) ТОВ “Олімп” Таким чином, у 2004 - 2006 роках для активів підприємства характерні процеси різкого нарощування запасів за рахунок практично повного використання грошових коштів підприємства, при цьому 54,7% активів займає дебіторська заборгованість за реалізовану продукцію, а 41,6% активів – запаси, тобто циклічне функціонування підприємства залежить від активності надходження коштів за реалізовану продукцію для придбання в запаси наступної партії продукції, яка, в основному, імпортується з-за кордону та реалізується оптом на Україні. Вказане накоплення запасів пов’язане з зростанням обсягів заказів продукції та закупленням і ввезенням(імпортуванням) її ТОВ “Олімп” на територію України з темпом, який випереджає темп реалізації. Імпортовані комплекти меблів виставляються в колекціях меблевих салонів для залучення покупців, які бачать реальну продукцію та можливість її миттєвої доставки. Таблиця 2.2 - Динаміка джерел ресурсів підприємства ТОВ “Олімп”
Як видно із даних табл.2.2 основними джерелами ресурсів підприємства ТОВ “Олімп” є власний капітал, частка якого у валюті ресурсів займає 14,9% та кредиторська заборгованість, яка займає частку у 80,9%. Структурна частка поточної заборгованості в розрахунках становить всього 4,2%. Динаміка джерел ресурсів у 2004 - 2006 роках наступна: - кредиторська заборгованість у 2005 році зросла на 47,3% відносно рівня 2004 року, а у 2006 році різко зросла на 275,8% відносно рівня 2005 року; - власний капітал знизився у 2005 році на 39,9% відносно рівня 2004 року, а у 2006 році різко зріс на 825,9% відносно рівня 2005 року за рахунок значного зростання прибутку у 2006 році (з рівня 39,4 тис.грн. у 2005 році до рівня 501,1 тис.грн. у 2006 році); Процеси зростання обсягів джерел ресурсів ТОВ “Олімп” пов’язані з ростом обсягів продажу продукції та необхідністю додаткового залучення коштів для нарощування оборотних активів підприємства. Таким чином, ТОВ “Олімп” , не залучаючи банківських кредитів, живе за рахунок комерційного кредитування з боку експортерів, які надають підприємству продукцію для реалізації на основі відстрочки платежу, тобто оплати за імпортовану продукцію на умовах банківського переказу через 60 днів після поставки продукції на митний кордон України.
Рисунок 2.3 - Динаміка структурних частин джерел ресурсів ТОВ “Олімп” Оскільки частка необоротних коштів займає у 2006 році біля 1% валюти баланса, то для функціонування грошового капіталу використовується власний оборотний капітал підприємства, частка якого становить 14% від валюти балансу (Рисунок 2.3). Аналіз динаміки показників звітів про фінансові результати ТОВ “Олімп” (додаток Г та графіки рисунків 2.4 –2.5) показує :
Рисунок 2.4 - Порівняння показників динаміки абсолютного росту валюти балансу та обсягів чистих доходів, витрат, валового прибутку від реалізації продукції ТОВ “Олімп” - обсяги реалізації продукції в 2004 – 2006 році значно нарощуються з рівня 1 635 тис.грн.(2004) до рівня 11 428 тис.грн. у 2005 році та до рівня 20 018 тис.грн. у 2006 році; - ланцюговий темп росту обсягів доходів від реалізації становить +598,3% у 2005 році відносно 2004 та +75,32% у 2006 році відносно рівня 2005 року; - ланцюговий темп росту собівартості випуску та реалізації продукції становить + 600, 96% у 2005 році відносно 2004 та + 75,58% у 2006 році відносно рівня 2005 року, що практично відповідає темпам росту обсягів доходів від реалізації; - темп росту фінансових результатів діяльності значно перевищує темпи росту валюти балансу, що свідчить про інтенсивний розвиток ділової діяльності підприємства; - темп росту валового прибутку від реалізації показує, що прибутковість використання активів різко зросла в 4 рази в 2005 році та впала більш ніж в 2 рази в 2006 році. Таким чином, результати проведеного аналізу показують, що у 2005 році підприємство пройшло стадію різкого зростання життєвого циклу (обсяг реалізації зріс в 6 разів), але у 2006 році при різкому розширенні обсягів реалізації до рівня в 11 разів відносно 2004 року в підприємстві стали відчутні процеси виходу на „горизонтальний” участок життєвого циклу (насичення). Як показують структурні графіки рисунку 2.5: - основна складова частка в структурі собівартості від 92,3% до 93,3% - це витрати на придбання товарної продукції для оптового перепродажу; - частка інших операційних витрат становить від 6 % до 7,1 %, що, відповідно, залишає незначну частку на оплату праці менеджерів ТОВ “Олімп” та амортизаційні відрахування на утримання основних фондів офісу. Для аналізу причин виявлених змін в основних показниках діяльності ТОВ “Олімп” у 2004 – 2006 роках у проекті проведений аналіз відносних показників фінансового стану підприємства – ліквідності, платоспроможності, фінансової стійкості та рентабельності роботи. У додатку Д наведені алгоритми розрахунків показників фінансового стану підприємства [36,с.33] з використанням форм фінансової звітності – Форма 1 “Баланс” [11,с.5] та Форма 2 “Звіт про результати фінансової діяльності” [12,с.6]. У додатку Е наведені результати розрахунків показників фінансового стану підприємства за алгоритмами, наведеними в додатку Д, реалізованими в таблично-програмному середовищі „електронних таблиць” EXCEL-2000.
Рисунок 2.5 - Динаміка структури статей собівартості виробництва та реалізації продукції в ТОВ «Олімп” Результати розрахунків показників фінансового стану при вторинній (коефіцієнтній) статистичній обробці балансових звітів та звітів про фінансові результати діяльності ТОВ «Олімп” за 2004 – 2006 роки наведені на графіках рисунків 2.6 – 2.8.
Рисунок 2.6 - Динаміка показників ліквідності балансу ТОВ “Олімп” Аналіз графіків показників ліквідності, наведених на рисунку 2.6, показує : - у 2004-2005 роках всі нормативи ліквідності балансу в ТОВ “Олімп” знаходились в нормативному діапазоні стійкого ліквідного стану підприємства; - у 2006 році різко знизився до нуля показник абсолютної ліквідності та став нижче нормативного діапазону показник строкової ліквідності; - у 2005 – 2006 роках показник відношення короткострокової дебіторської та кредиторської заборгованостей був суттєво нижче значення стійкого діапазону (більше 1,0), тому для розрахунків з кредиторами необхідно було не тільки отримати кошти дебіторської заборгованості за відпущені товари, але і розраховуватися частиною власних оборотних коштів (оборотна частина капіталу); Таким чином, у 2006 році підприємство попало в кризову полосу неліквідності балансу в короткострокових періодах, що зафіксовано у раніше вказаному факті використання у 2006 році всієї грошової маси на закупівлю товарних запасів.
Рисунок 2.7 - Динаміка рентабельності активів та власного капіталу підприємства ТОВ “Олімп” Аналіз показників ділової активності (Додаток Е) та рентабельності активів і власного капіталу ТОВ “Олімп” (рисунок 2.7) показує: 1. Ресурсовіддача активів в чисту виручку зросла з рівня 2,26 (2004) до 11,76 у 2005 році та зменшилась до рівня 4,8 у 2006 році; 2. Рентабельність активів та власного капіталу по валовому прибутку від реалізації ( різниця між чистим доходом та собівартістю продукції) є позитивною та має високі значення. 3. Витрати на реалізацію та інші статті позареалізаційних витрат, які не входять до виробничої собівартості продукції, у 2005 - 2006 році перевищують валовий реалізаційний прибуток (Додаток Г), що приводить до збиткової діяльності по показнику загального операційного прибутку. Тому рентабельність активів та власного капіталу у 2005 - 2006 роках негативна чи близька до нульового рівня. На рисунку 2.8 наведена динаміка показників ділової активності (швидкості обороту окремих характерних агрегатів активів та пасивів балансу) ТОВ “Олімп”.
Рисунок 2.8 - Динаміка показників ділової активності ТОВ “Олімп” Як показано на графіках рисунку 2.8: 1. У 2005 році відносно 2004 року період обороту характерних агрегатів балансу значно скоротився: - по періоду 1 обороту обігових коштів на – 81,8%; - по періоду 1 обороту запасів на –90,4%; - по періоду 1 обороту(погашення) дебіторської заборгованості на - 77,1%; - по періоду 1 обороту(погашення) кредиторської заборгованості на – 79%; - по періоду 1 обороту операційного циклу на – 80%, що свідчить про різке підняття ділової активності підприємства : 2. У 2006 році відносно 2005 року з нарощенням обсягів операцій період обороту характерних агрегатів балансу підвищився: - по періоду 1 обороту обігових коштів на +158,4 %; - по періоду 1 обороту запасів на +1 355 %; - по періоду 1 обороту(погашення) дебіторської заборгованості на +96,6%; - по періоду 1 обороту редиторської заборгованості на +114%; - по періоду 1 обороту операційного циклу на +226,8%, що свідчить про зниження темпів ділової активності підприємства при нарощенні обсягів діяльності На рисунку 2.9 наведені результати аналізу джерел покриття запасів в ТОВ “Олімп”.
Рисунок 2.9 - Динаміка показників покриття запасів джерелами ресурсів в ТОВ “Олімп” Як видно з графіків рисунку 2.9 : - якщо у 2004 році джерел покриття запасів було досить для покриття запасів (абсолютно стійкий фінансовий стан), то у 2005 році джерел покриття запасів стало недоставати (дефіцит = -24 тис.грн.) і підприємство перемістилося в зону нестійкого фінансового стану; - у 2006 році з різким нарощенням запасів, джерел покриття запасів (власний капітал + довгострокові кошти + банківські кредити) стало недоставати на значно більшу суму(дефіцит = - 955 тис.грн.), перевищуючу власний капітал підприємства, відповідно фінансової стійкості ТОВ “Олімп” по покриттю запасів характеризується як кризовий. У закордонній практиці поширення придбала модель прогнозування банкрутства — Альтмана [36,с.68], яка була розроблена в 1968 році і відома також за назвою «розрахунок Z-показника» — інтегрального показника рівня погрози :
де Х1 = (Поточні активи - Поточні пасиви) / Обсяг активу; Х2 = Нерозподілений прибуток / Обсяг активу; Х3 = Прибуток до виплати відсотків / Обсяг активу; Х4 = Ринкова вартість власного капіталу / Позикові засоби; Х5 = Виторг від реалізації / Обсяг активу; При Z < 1,8 - імовірність банкрутства дуже висока; 1,8 < Z < 2,7 - імовірність банкрутства середня; 2,7 < Z < 2,99 - імовірність банкрутства невелика; Z > 2,99 - імовірність банкрутства незначна. Розрахунок інтегрального показника Альтмана за даними балансу ТОВ «Олімп» за 2006 рік , дає наступні значення :
Імовірність банкрутства підприємства ТОВ “Олімп” по Альтману за рахунок високої структурної частки ресурсовіддачі активів практично відсутня. 2.2 Ідентифікація компетенцій підприємства ТОВ “Олімп” Непередбачливі умови функціонування господарюючих суб'єктів характеризуються високим ступенем невизначеності та динамічності і зумовлюють необхідність пошуку нових, відповідних сучасним реаліям методологічних підходів до забезпечення успішного довгострокового розвитку підприємства. Як визнають дослідники, передумовами такого розвитку є [62, c. 47]: 1) розробка та прийняття внутрішньо несуперечливого набору завдань та функціональних політик; 2) виявлення сильних та слабких сторін у діяльності підприємства шляхом зіставлення його можливостей з умовами зовнішнього середовища та врахування відповідних результатів при формуванні своєї ринкової поведінки; 3) створення, нарощування та ефективне використання так званих відмітних компетенцій підприємства або його ключових факторів успіху. Компетенції підприємства набули певного окреслення та залишаються дискусійними, не зважаючи на бурхливий розвиток цього напрямку досліджень у працях зарубіжних стратегів та пильну увагу, що приділяють вивченню даної проблеми вітчизняні вчені. Термін «компетенції підприємства» доцільно визначати у двох площинах: 1) для позначення наявності навичок (знань) у певній сфері діяльності (або компетентність як така); 2) для позначення відповідності вимогам для виконання певного виду роботи або реалізації певного напрямку діяльності (або конгруентність). Компетенції підприємства (організації) — це невід'ємна складова його стратегічних активів, яка віддзеркалює комплекс колективного знання, досвіду та здібностей підприємства, що в поєднанні з унікальною технологією дозволяє створювати (підтримувати) конкурентні переваги та забезпечувати неповторну відмітність підприємства у певному ринковому оточенні [23, c.16]. Якщо аналізувати представлені види компетенцій за ступенем їх значущості для розвитку підприємства можна визначити два їх рівні — індивідуумів та організації. Рівень особистих компетенцій включає професійні компетенції людини, під якими розуміються базові знання, вміння та здібності особистості, «що являють собою інваріантний компонент особистості сучасного фахівця та сприяє успіху в його професійній діяльності» [23, c. 32], а також рольові компетенції як особисті характеристики, що визначають соціальну активність індивідуума у процесі організації та здійснення спільної діяльності людей у групах під час виконання певних виробничих завдань. Якісно інший рівень утворюють компетенції підприємства (організації). Своєю чергою цей рівень представлений економічними, стратегічними та ключовими компетенціями. Функціональні компетенції визначаються характерними здатностями підсистем підприємства здійснювати виробничі та комерційні функції оптимальним (максимально ефективним) способом. Cтратегічні компетенції означають відмітні характеристики ділової стратегії у контексті її відповідності зовнішньому конкурентному середовищу на рівні підприємства (а не його підрозділу). Нарешті ті з компетенцій, які можуть забезпечувати потенційний доступ підприємства на різні ринки, означають відмітні характеристики кінцевого продукту та практично не можуть бути відтвореними конкурентами, оскільки (за визначенням К.К. Прахалада і Г. Хамела) являють собою складну взаємодію окремих індивідуальних технологій та навичок, створюють групу ключових компетенцій підприємства [59,c.10]. Таке уявлення про сутність та ієрархію компетенцій підприємства створює теоретичне підґрунтя для подальшого розвитку методології стратегічного управління та методичного інструментарію дослідження необхідних передумов успішного довгострокового розвитку сучасного підприємства. В таблиці 2.3 наведена оцінка компетенцій підприємства ТОВ “Олімп”. Таблиця 2.3 - Ідентифікація фактично розвинених компетенцій ТОВ „Олімп”
Оскільки досліджуєме підприємство ТОВ “Олімп” на етапі дослідження 2004 – 2006 років є класичним торгово - посередницьким підприємством по імпорту та торгівлі вишуканими італійськими меблями, відповідно основний розвиток компетенцій підприємства накопичувався на ієрархічних стадіях особистих компетенцій. Компетенції підприємства розвинені відносно слабо, оскільки ключові фактори успіху підприємства є тимчасовими, а стратегія концентрації на ринку потребує виходу на прямих замовників, оскільки орієнтація тільки на виконання заказів фірм – дизайнерів інтер”єрів має зовнішні загрози з боку конкурентів – послідовників чи з боку самих фірм-дизайнерів інтер”єрів, які мають можливість організації самостійної поставки меблів з-за кордону . ТОВ “Олімп”, накопичивши великий обсяг особистих компетенцій, має перспективну можливість реалізації їх у розвитку компетенцій підприємства, тобто формування нового стратегічного плану розвитку – формування власного підрозділу дизайну інтер’єрів та надання прямим замовникам повного комплексу послуг не тільки по поставці меблів, а і по формуванню архітектури та дизайну приміщень, в яких ці меблі будуть розташовані. 2.3 Маркетинговий аналіз стратегічного простору розвитку підприємства ТОВ “Олімп” в сегменті послуг „Дизайн інтер’єра” Характеристика 5 сил ринкової конкуренції по М.Портеру (див.розділ 1.3) складена на основі експертних оцінок спеціалістів ТОВ «Олімп” і наведена в таблиці 2.4. Як бачимо, використання методу М. Портера показує, що в цілому становище підприємства в своїй „ніші” на ринку досить стабільне. Найбільший ризик цьому становищу можуть надати поява конкурентів та підвищення цін постачальниками меблів в Італії. Таблиця 2.4 - Характеристика окремих сил для ТОВ “Олімп”
Основні методи, які використовує ТОВ “Олімп” у конкурентній боротьбі, наступні: більш низькі ціни, ніж у конкурентів, більш високий рівень обслуговування споживачів. Особливо виграє підприємство за рахунок швидкості доставки: якщо клієнт замовляє меблі з виставки в салоні на території України, то на другий день він їх одержує. Якщо меблі замовлені за каталогом, то строк доставки їх клієнту не перевищує 5 днів. Обґрунтування перспектив розвитку ТОВ “Олімп”, визначення можливих ризиків та напрямів проведення інвестиційної політики можна здійснити за результатами проведення SWOT-аналізу. На першому етапі вирішення завдань з оцінювання поточного стану підприємства та перспектив його розвитку проведений аналіз ситуації всередині підприємства і зовнішній аналіз, результати наведені в таблиці 2.5. Таблиця 2.5 - Перший етап SWOT- аналізу ТОВ “Олімп”
Друга частина SWOT-аналізу [67] являє собою дослідження зовнішнього середовища. Основне призначення зовнішнього аналізу - виявити та усвідомити можливості й загрози, що можуть впливати на діяльність підприємства сьогодні або в майбутньому. Оцінювання сильних і слабких сторін, маркетингових можливостей та загроз ТОВ “Олімп” проведено за допомогою матриці SWOT-аналізу (таблиця 2.6). SWOT-аналіз ТОВ “Олімп” показав, що підприємство має ряд сильних сторін і можливостей на концентрованому сегменті ринку імпортних вишуканих меблів, займає досить стабільне становище на ньому та має можливості для свого подальшого розвитку. В таблиці 2.6 показані конкретні напрями з потенціювання сильних сторін і можливостей за умови врахування й обмеження впливу слабких сторін і загроз, що забезпечить підприємству конкурентні переваги. Щоб розглянути місце різних стратегічних напрямків діяльності ТОВ “Олімп” на ринку імпортних вишуканих меблів, побудуємо матрицю БКГ [57], використавши при цьому дані підприємства про обсяги продажів у 2006 році та матеріали аналітичних оглядів журналу “Світ меблів”. На цьому ринку основним конкурентом для ТОВ “Олімп” за обсягами продажу є приватна дизайнерська фірма “Anna Glorius” (Додаток Д). Виділимо такі основні стратегічні напрями діяльності ТОВ “Олімп” : імпорт вишуканих італійских меблів в Україну; імпорт меблів для обладнання барів та кафе; імпорт кухонної техніки для ресторанів та кафе; комплексний дизайн та будівництво інтер’єра приміщень з імпортних меблів та обладнання. В таблиці 2.7 зроблено розрахунок показників для побудови матриці БКГ. Таблиця 2.6 - Матриця SWOT-аналізу ТОВ “Олімп”
Таблиця 2.7 - Розрахунок показників для побудови матриці БКГ
Отже, матриця БКГ для ТОВ «Олімп” має вигляд, зображений на рисунку 2.10. З цього рисунка видно, які місця в матриці зайняли різні напрямки діяльності підприємства. Згідно цих місць підприємству необхідно застосувати такі стратегії [57]: - стратегію підсилювання комплексного дизайну та будівництва інтер”єра приміщень з імпортних меблів та обладнання (квадрант „Знаки питання”); - стратегію втримування для імпорту вишуканих італійских меблів в Україну(Квадрант „Зірки” - активізація реклами, зниження цін, модифікування); - стратегію підтримування для імпорту меблів для обладнання барів та кафе (Квадрант „Дійні корови” - стимулювання збуту, реклама-нагадування);
Рисунок 2.10 - Матриця БКГ для ТОВ “Олімп” Для визначення оцінки привабливості різних напрямків діяльності використана також багатофакторну матрицю компаній “Мак Кінсі” та “Дженерал Електрик” [45]. Для розрахунку та побудови цієї матриці був застосований метод експертних оцінок. Експертами виступили провідні спеціалісти ТОВ “Олімп” . В таблицях 2.8 та 2.9 наведені вихідні дані оцінок привабливості ринків та конкурентних позицій підприємства. Таблиця 2.8 - Експертні оцінки привабливості ринків
Таблиця 2.9 - Експертні оцінки конкурентних позицій
В табл. 2.10 наведено розрахунок показників для побудови матриці Мак Кінсі. Таблиця 2.10 - Оцінка привабливості ринку та конкурентних позицій ТОВ «Олімп»
Як показують результати розрахунків, наведені в таблиці 2.10, для ТОВ “Олімп” стратегічно найбільш привабливим є комплексний дизайн інтер”єрів, середню ступінь привабливості має імпорт вишуканих італійських меблів та імпорт меблів для барів, ресторанів, а низьку – імпорт обладнання для кухонь барів, ресторанів. Відповідно, матриця Мак-Кінсі має для ТОВ “Олімп” наступний вигляд (див. рисунок 2.11):
Рисунок 2.11 - Матриця «Дженерал Електрик» - McKinsey для ТОВ “Олімп» Таким чином, для ТОВ “Олімп” доцільно впроваджувати стратегію концентрації, яка передбачає спеціалізацію діяльності підприємства на одному сегменті ринку (або небагатьох сегментах) і завоювання на них цінового лідерства або дифференціації. Основними перевагами стратегії концентрації є: - її використання не вимагає значних фінансових витрат і великих розмірів підприємства; - навіть займаючи незначну ринкову частку, підприємство може отримати великі прибутки; 2.4 Концепція та економічне обгрунтування напрямку реоганізації ТОВ “Олімп” в ВАТ “Олімп -Дизайн Інтер’єра” Основну стратегічна концепцію розвитку підприємства ТОВ “Олімп” побудуємо на основі маркетингової стратегії „нішерів”, яка є однією з провідних маркетингових стратегій та за класифікацією М.Портера називається стратегією фокусування, яка впроваджує маркетингові інструменти „ринкової ніші”, „ціно-ого лідерства в ніші” та „диференціації послуг в ніші” [57, c. 47]. Діагностика фінансово-господарської діяльності ТОВ “Олімп” за 2004 – 2006 роки виявила наступні проблеми в його розвитку та основні напрямки для управління оптимізацією діяльності підприємства: - підприємство стрімко розвивається, нарощує обсяги операцій та доходів у темпах, які перевищують темпи зростання валюти балансу, при цьому статті балансу розвиваються в напрямку створення фінансово-нестійкої структури, необхідно прийняття заходів по реорганізації форм розрахунків та створення стійких джерел фінансування оборотних активів балансу; - в структурі джерел фінансування активів балансу присутні тільки 2 составні частини – власний капітал (14,9 %) та кредиторська заборгованість (81,0%), що веде до порушення нормативного коефіцієнта фінансової незалежності(автономії), який дорівнює 0,149 при нормативі не менше 0,5; - вказана структура кредиторської заборгованості характерна тільки для підприємств, спеціалізованих на імпорті сировини чи продукції та її оптової реалізації на внутрішньому ринку України, при цьому в зовнішньоекономічних договорах с постійними іноземними партнерами встановлюється строк оплати 60 – 80 днів з моменту перетину імпортованою продукцією митного кордону України з внесенням в підвищену ціну імпортованої продукції процентів за комерційний кредит та ризик експортера; - власного капіталу, як єдиного джерела покриття запасів в активах, катастрофічно недостає, а інші форми довгострокових джерел фінансування підприємство не використовує; - оскільки поточна дебіторська заборгованість за відпущену продукцію не покриває зобов’язання підприємства по кредиторській заборгованості, то для регулювання стійкістю підприємства повинен бути чіткий графік реалізації запасів продукції для покриття кредиторської заборгованості, що досягається вимогами авансової передоплати партій реалізуємої продукції до моменту її поставки в запаси; Основні ризики та недоліки проаналізованих схем управління розрахунками в зовнішньоекономічних контрактах в ТОВ “Олімп” є наступними: - за рахунок надання нерезидентом комерційного кредиту відстрочкою сплати вартості поставленої продукції на 60 –75 днів після поставки в ціну товару закладаються проценти за надання комерційного кредиту на рівні вищому, ніж банківський кредит (за додатковий ризик); - при затримці реалізації отриманої партії за рахунок несвоєчасної сплати дебіторами вартості авансово відпущеної продукції виникають проблеми з оплатою імпортного податкового векселя (через 30 днів) та оплатою контракту нерезиденту (через 60 днів); - при несплаті нерезиденту вартості поставленої партії продукції через 90 днів законодавство України передбачає штрафні санкції за порушення режиму розрахунків при експортно- імпортних контрактах; Для вирішення вишевизначених проблем є дві альтернативні пропозиції (рішення): 1) імпортування та продаж продукції вести тільки при 75 % схемі авансової передоплати майбутніми заказниками вартості заказу, що дозволить при прогнозній рентабельності в 20% провести розрахунки з італійськими експортерами, митною та податковою службою України за рахунок аванса. Сплата залишку 25% буде проведена покупцем при фактичній поставці продукції та після її митного і податкового очищення. При такій схемі повернення 75% авансу заказнику при відказі від заказу буде проведене тільки після продажу партії продукції на території України іншому покупцю, тобто не буде кризовим для імпортера – ТОВ “Олімп” . Недоліком такої схеми є дуже високий ризик клієнта – покупця і це може відхилити його рішення купівлі товару через ТОВ “Олімп” і зверненню до інших фірм –імпортерів. 2) Другим шляхом є пропонування клієнтам нової для торгово-посередницького підприємства ТОВ “Олімп” комплексної послуги – “дизайн інтер’єрів з поставкою заказа “під ключ” ”. Такий підхід дозволить: - залучити клієнта вагомістю комплексного рішення проблеми; - знизити авансову суму за комплексний заказ до 40 - 45 %, при цьому сума аванса буде витрачена на поставку імпортної продукції для створення “дизайну інтер’єру”(меблі, люстри, матеріалу драпування і т.і.). При цьому всі митні та податкові проблеми будуть вирішені за рахунок авансу; - знизити фінансовий ризик відмови замовника від виконання комплексного заказу, оскільки імпортовані меблі, придбані за рахунок авансу, вже очищені від таможених зборів та знаходяться на території України і легко можуть бути реалізовані з поверненням суми авансу замовнику; Для здійснення розвитку ТОВ “Олімп” в пропонуємому напрямку необхідно: а) інвестування зовнішнього капіталу в розвиток нового напрямку діяльності фірми по комплексному виду продажу імпортних меблів. При цьому найбільш доцільним видом залучення інвестицій є реорганізація ТОВ “Олімп” в форму відкритого акціонерного товариства “Олімп-Дізайн Інтер’єра з необхідним розширенням обсягів власного капіталу та, відповідно, розширенням можливостей залучення кредитного капіталу; б) створення підрозділу професійних архітекторів, художників та дизайнерів; в) придбання комп’ютерної техніки та спеціалізованих програм для роботи підрозділу; г) впровадження послуги – побудова реальних трьовимірних кольорових картин дизайну інтерьєру, який буде погоджуватися заказчиком до придбання матеріальних елементів побудови вибраного інтер’єру. Викладена пропозиція є найбільш сучасною, оскільки проведений маркетинговий аналіз ринку діяльності підприємств в галузі “Дизайн інтер’єрів” показав, що цей вид підприємництва має великі потенційні можливості розвитку. Враховуючі наведене, в проекті виконана розробка та обґрунтування доцільності створення на базі ТОВ “Олімп” нового малого підприємства ВАТ “Олімп-Дизайн Інтер’єра” по комплексному дизайну інтер’єрів, яке буде працювати в наступних напрямках : - новий професійний підрозділ буде надавати послуги дизайну інтер’єру на внутрішньому програмному забезпеченні (повна комп’ютерна деталізація реальних фірмових зразків меблів, архітектурних форм, оздоблювальних матеріалів та деталей інтер’єру по каталогу фірм Італії) при зверненні клієнта до офіса фірми; - з метою реклами та залучення клієнтів на етапі предпроектного погодження ідеї дизайну інтер’єра майбутнім клієнтам буде наданий доступ до розробляємого Інтернет - сайту ВАТ “Олімп-Дизайн Інтер’єра”, на якому він: а) ознайомиться з фірмою та образцами виконаних робіт по дизайну інтер’єра; б) зможе самостійно виконати формування первинної ідеї дизайну інтер’єру при діалоговому режимі роботи з програмою “VISICON 1.1” (стилізована деталізація); в) зможе ознайомитися з фотокаталогами меблів, архітектурних форм, оздоблювальних матеріалів та деталей інтер’єру по каталогу фірм Італії; - існуючий підрозділ імпортування італійських меблів буде забезпечувати поставку меблів із Італії за напрацьованою схемою. ПРОЕКТНИЙ РОЗДІЛ 3 РОЗРОБКА ТА АНАЛІЗ ЕФЕКТИВНОСТІ МАРКЕТИНГОВОЇ СТРАТЕГІЇ КОНЦЕНТРАЦІЇ ТОВ “ОЛІМП” В СЕГМЕНТІ ПОСЛУГ “ДІЗАЙН ІНТЕР’ЄРІВ” 3.1 Стратегічні цілі проектного комплексу концентрованого маркетингу ТОВ “Олімп” У світовій практиці відомо чотири види стратегій [45, c.24]: Стратегія обмеженого росту. Найбільш приваблива для фірм із гарним портфелем замовлень. Дана стратегія застосовується, коли виробництво і реалізація продукції налагоджені, підприємство одержує стабільну прибув і немає причин ризикувати. Стратегія росту. Рекомендується для фірм, що розвиваються, що намагаються запропонувати на ринку нові товари і послуги. Виділяють стратегії інтенсивного, ітераційного і диверсифікаційного росту. Стратегія скорочення. Полягає в чи скороченні переорієнтації компанії, що не виживає в сформованих умовах ринку. Здійснення даного виду стратегії може виражатися в ліквідації підприємства. Сполучення різних видів стратегії. Звичайно цим способом користаються великі фірми. Для українського ринку характерні наступні три види стратегії, що враховують особливості української економіки і яким компанія може дотримувати при будь-яких умовах зовнішнього середовища: Оборонна стратегія чи стратегія виживання. Керівники фірми намагаються максимально використовувати ресурси і зовнішні фактори для збереження тематики фірми, основних співробітників. Щодо ресурсів – модернізація виробництва, удосконалювання планування, відновлення асортименту, підключення зовнішніх факторів і т.д. Агресивна ринкова чи стратегія росту. Керівництво починає значні зусилля для пошуку нових шляхів розвитку, розробки планово-економічного прориву і ризику. При цьому використовуються нові досягнення в технологіях, підбирається висококваліфікований персонал і т.д. Стратегія відходу з ринку чи стратегія скорочення. Розробка стратегії підприємства ведеться за результатами досліджень внутрішніх конкурентних переваг та зовнішнього середовища для фірми. Аналіз найближчих конкурентів (які їхні можливі дії) зводиться до аналізу сьогоднішньої політики і потенційних кроків найближчих конкурентів. Вірно оцінені дії конкурентів дають підприємству можливість підготується до них і використовувати можливості, що відкриваються. Наміри найближчих конкурентів можуть зажадати підготовки підприємств до захисту своїх позицій чи розробки плану активних наступальних дій у випадку, якщо є передумови до ослаблення позиції найближчих конкурентів. З іншого боку, необхідно прогнозувати дії конкурентів у відповідь на активізацію власної конкурентної стратегії. Етап конкурентного аналізу галузі – визначення ключових факторів успіху (КФУ). КФУ – загальні для всіх підприємств галузі фактори, реалізація яких відкриває перспективи поліпшення своєї конкурентної позиції. Задача полягає у визначенні факторів, що дають у даній галузі ключ до успіху в конкуренції. Необхідно виділити 3 – 5 найбільш важливих на найближчу перспективу КФУ, наприклад, шляхом ранжирування усіх виділених факторів, що мають значення для даної галузі. Саме вони повинні лягти в основу стратегії підприємства. 1. КФУ, засновані на науково-технічній перевазі: - досвід організації наукових досліджень (важливий у галузях високої технології); - здатність швидкого здійснення технологічних і/чи організаційних нововведень; - наявність досвіду роботи з передовими технологіями. 2. КФУ, зв'язані з організацією виробництва: - низькі витрати виробництва; - висока якість вироблених товарів; - висока фондовіддача (для фондоємних галузей); - вигоди, зв'язані з місце розташування підприємства; - наявність доступу до висококваліфікованої робочої сили; - налагоджене партнерство з гарними постачальниками; - висока продуктивність праці (для трудомістких галузей); - низькі витрати на НИОКР і технологічну підготовку виробництва; - гнучкість у виробництві різних моделей і типорозмірів, можливість обліку індивідуальних запитів покупців. 3. КФУ, засновані на маркетингу: - добре організована власна виробнича розподільна мережа чи наявність твердих партнерських відносин з незалежною розподільною мережею; - низькі витрати розподілу; швидка доставка; - добре підготовлений персонал, зайнятий збутом; - доступний і добре організований сервіс; - акуратне виконання замовлень; - широта асортименту і можливість вибору товарів; - привабливе, надійне і зручне упакування; - наявність гарантій на товари і гарантій виконання зобов'язань. 4. КФУ, засновані на володінні знаннями і досвідом: - професійна перевага, визнана талант; - володіння секретами виробництва; - уміння створювати оригінальний і привабливий дизайн товарів; - наявність досвіду у визначеній технології; використання розумної реклами, що захоплює; - уміння швидке розробляти і просувати нову продукцію. 5. КФУ, зв'язані з організацією і керуванням: - наявність ефективних і надійних інформаційних систем; - здатність керівництва швидко реагувати на зміни ринку; - досвідчена в даній сфері діяльності і добре збалансована управлінська команда. 6. Інші КФУ: Основну стратегічна концепцію розвитку підприємства ТОВ “Олімп” побудуємо на основі маркетингової стратегії „нішерів”, яка є однією з провідних маркетингових стратегій та за класифікацією М.Портера називається стратегією фокусування, яка впроваджує маркетингові інструменти „ринкової ніші”, „ціно-вого лідерства в ніші” та „диференціації послуг в ніші” [57]. Стратегічну місію підприємства “Олімп” сформулюємо наступним чином: - задоволення споживчих потреб населення в високоякісних меблевих гарнітурах, естетично вбудованих в різні види художніх інтер”єрів житлових приміщень та окремих будівель; - надання можливості споживачам самостійно вибрати меблевий гарнітур та його інтер”єрну розстановку з використанням аніматорсько-конструкторських АРМ компьютерного моделювання, доступних споживачу через мережу Інтернет на сайті ТОВ “Олімп”; - задоволення інформаційно-естетичних потреб споживачів в аналізі ринку висококласних меблів та кращих професійних видів інтер”єрного дизайну житлових приміщень, формування у споживачів перспективних потреб у послугах ТОВ “Олімп”. На основі виконаного аналізу зовнішніх та внутрішніх факторів впливу на діяльність ТОВ “Олімп” можна сформулювати стратегічні цілі та стратегічний план, в якому окремо виділяються сфери та продукція зовнішньоекономічної діяльності.. Стратегічні цілі – це фактичні заяви про напрямки діяльності, які задаються інтегрованою сукупністю п’яти блоків вибору , що для стратегічного плану ТОВ “Олімп” формулюються на сучасному етапі як : - сфера діяльності – ринки, які прогнозуються до обслуговування та сегменти, які необхідно зайняти на цих ринках; а) Визначення бізнесу – проектування дизайну інтер’єрів та забезпечення реалізації проектів за рахунок поставки висококласних меблевих гарнітурів виробництва Італії б) Визначення обслуговуємих ринків – Україна та деякі країни світу (Італія, Латвія). - переваги - позиція, яка відрізняє даний вид бізнесу від конкурентів; а) Загальний стратегічний акцент – наявність виробничих зв”язків з основними італійськими фірмами – виробниками меблів, досвід роботи на ринку меблевих інтер”єрів, наявність нових видів комунікацій зі споживачами; б) Цільові конкуренти – на Україні тимчасово конкуренти відсутні, основні конкуренти – російські фірми ; в) Жадана власна позиція - завоювання ринкової „ніші” за рахунок впровадження передової технології проектування дизайну інтер”єрів за рахунок компьютерного моделювання з використанням реальних образів мебельних гарнітурів. г) Програми та проекти - проект побудови діалогової системи спілкування з споживачами та виробниками меблів в Італії за рахунок нової комунікаційної технології спільного моделювання інтер”єрів з використанням можливостей глобальної мережі Інтернет . - доступу – комунікації та каналів дистрибьюції, які застосовуються для виходу на заданий ринок: а) Комунікаційний набор - збутова стратегія ґрунтується на глибокому міжнародному співробітництві та створенні концентрованого сегменту українського монопольного субринку (монополістична конкуренція на диференціації товарів) із забезпеченою ємністю і рівномірністю споживання; б) Використання Інтернет-каналу комунікації, який одночасно є рекламним та PR- каналом, виконуючи одночасно функції попереднього продажу послуг підприємства. - видів діяльності – відповідного масштабу та розмаху видів діяльності, які необхідно виконувати : а) Відповідний асортимент товарів (послуг) - Товарна номенклатура ТОВ “Олімп”, яка спирається на оперативність виробників меблів в Італії, характеризується наявністю багатьох асортиментних груп меблів. б) Масштаби діяльності – монопольна на концентрованому сегменті ринку в України, присутність в складі концернів на міжнародних ринках; в) Союзи – спільний українсько-італійський проект - адаптація до умов зовнішнього ринку та матриці SWOT – аналізу внут-рішніх проблем підприємства : а) активні маркетингові заходи підвищення рівня реалізації за рахунок нових умов фінансування імпорту меблів; б) активні заходи по прискоренню оборотності дебіторської заборгованості за імпорт – попереднє авансування; в) підвищення прибутковості та нарощування власного капіталу; Враховуючі наведене, в дипломному проекті виконана розробка та обґрунтування доцільності створення на базі ТОВ “Олімп” нового малого підприємства ВАТ “Олімп-Дизайн Інтер’єра” по комплексному дизайну інтер’єрів, яке буде працювати в наступних напрямках : А) Цільові сегменти ринку послуг - новий професійний підрозділ буде надавати послуги дизайну інтер’єру на внутрішньому програмному забезпеченні (повна комп’ютерна деталізація реальних фірмових зразків меблів, архітектурних форм, оздоблювальних матеріалів та деталей інтер’єру по каталогу фірм Італії) при зверненні клієнта до офіса фірми; Б) Позиціонування товарів та послуг і комунікаційна політика - з метою реклами та залучення клієнтів на етапі предпроектного погодження ідеї дизайну інтер’єра майбутнім клієнтам буде наданий доступ до розробляємого Інтернет - сайту ВАТ “Олімп-Дизайн Інтер’єра”, на якому він: 1) ознайомиться з фірмою та образцами виконаних робіт по дизайну інтер’єра; 2) зможе самостійно виконати формування первинної ідеї дизайну інтер’єру при діалоговому режимі роботи з програмою “VISICON 1.1” (стилізована деталізація); 3) зможе ознайомитися з фотокаталогами меблів, архітектурних форм, оздоблювальних матеріалів та деталей інтер’єру по каталогу фірм Італії; В) Стратегія розвитку та росту ринкової долі - існуючий підрозділ імпортування італійських меблів буде забезпечувати поставку меблів із Італії за напрацьованою схемою не тільки для прямих споживачів, але за рахунок агресивної комунікаційної політики – і фірмам, які займаються професійним дизайном інтер”єрів чи будівництвом, але не мають спеціалістів по організації поставок імпортних меблів та технології і досвіду організації їх виготовлення на заказ в Італії; 3.2 Оцінка ефективності комплекса концентрованого маркетингу ТОВ “Олімп” при впровадженні проекту “Створення підрозділу дизайну інтер’єрів” 3.2.1 Бізнес- ідея розробки мультимедійного проекту Інтернет – діалогового сервісу “Дизайн інтер’єрів” в ТОВ “Олімп” та розробка фінансового кошторису проекту Впроваджуємі пропозиції по розробці мультимедійного проекту “Інтернет – Дизайн інтер’єрів” надання послуг діалогового сервісу від ВАТ “Олімп-Дизайн Інтер’єрів”, як частки комплексної послуги “Дизайн Інтер’єра” (проектування дизайну, комплектування заказу імпортними меблями, виконання робіт по оформленню дизайна інтер’єрів), мають наступну сутність: 1. Цілями інноваційного проекту “Інтернет – Дизайн інтер’єрів” надання послуг ВАТ “Олімп-Дизайн Інтер’єрів” є створення прикладного програмного продукту, телекомунікаційного та прикладного Інтернет-серверів, шлюзів та внутрішніх Інтранет-серверів в підрозділі дизайну інтер’єрів ВАТ “Олімп-Дизайн Інтер’єрів” для надання можливості: - використання розвитку Інтернет – мережі телекомунікаційного спілкування для створення нової технології надання послуг віддаленим клієнтам, яка на базі взаємодії комп'ютерних програм дозволять готувати, перевіряти, подавати замовлення для дизайну в реальному режимі взаємодії з серверами центру; - отримувати клієнтам довідкову інформацію про хід та ефективність роботи з їх дизайн-проектами та інформацію про стан і своєчасність розрахунків їх фірм з офісу; - в автоматичному режимі мати самі останні версії програм та форм діалогових програм створення та дизайну інтерьєрів, які клієнт бажає створити самостійно при наявності в офісі тільки стандартної програми – редактора Інтернет , все програмне забезпечення та його актуалізація проводиться на сервері рекламного агентства розробниками центру телекомунікаційної технології і реклами (ЦТТР) ВАТ “Олімп-Дизайн Інтер’єрів” ; - створення високоприбуткового посередницького бізнесу основаного на наданні консультативної підтримки зареєстрованих клієнтів в області існуючих та перспективних видів Інтернет-дизайну інтерьєрів, оперативний заказ та макетування клієнтом зовнішніх видів дизайну інтерьєрів, надання можливості просмотра на сайті ЦТТР ВАТ “Олімп-Дизайн Інтер’єрів” результатів дизайну виконаних замовлень; 2. Головною економічною фабулою стратегії інноваційного проекту є наступне: - створення програмно-телекомунікаційного центру проводиться за рахунок інвестування коштів на основі розширення обсягів статутного капітала при реорганізації ТОВ “Олімп” у відкрите акціонерне товариство ВАТ “Олімп-Дизайн Інтер’єра” з емісією акцій на суму 600 тис.доларів США; - виплата дивідендів акціонерам та фінансування існування центру забезпечується невеликою щомісячною абонентною платою - сумою внеску (32,0–15,5 $) кожним учасником телекомунікаційної системи “Інтернет-дизайну інтер’єрів”, що за рахунок новітніх телекомунікаційних технологій дозволяє колективу з 10 –12 працівників обслуговувати до 15000 клієнтів по Україні одночасно (Додаток Ж); 3. Подія, яка свідчить про закінчення проекту, кінцевий продукт: - впровадження центру транзит - прийому Інтернет/Інтранет заказів на діалоговий сервер (front-server) в ВАТ “Олімп-Дизайн Інтер’єрів” ; - впровадження центру обробки заказів на аналітичному сервері (back-up server) в ВАТ “Олімп-Дизайн Інтер’єрів” ; 4. Прогнозований час виконання проекту – 9 місяців 5. Прогнозний бюджет проекту – 590 000 $ 6. Характеристика сторін, які беруть участь у проекті : - заказчик – створюванний ЦТТР ВАТ “Олімп-Дизайн Інтер’єрів” ; - виконавець - приватне підприємство “Інформаційні та технологічні системи” а) Передінвестиційна фаза проекту – бізнес-план проекту та оцінка інвестиційної привабливості Економічне обґрунтування обраної інноваційної стратегії або бізнес-план інноваційного проекту – це план розвитку нового підрозділу ЦТТР ВАТ “Олімп-Дизайн Інтер’єрів”, необхідного для освоєння нових сфер діяльності фірми. Основними цілями бізнес-плану є : 1) визначення ступеня життєздатності і майбутньої стійкості нового центру, зниження ризику підприємницької діяльності; 2) конкретизація перспектив бізнесу; 3) залучення уваги й інтересу потенційних інвесторів фірми, а також споживачів і постачальників; Бізнес-план складається, якщо підприємство має недолік власних фінансових ресурсів для виконання того чи іншого проекту, і це змушує його звертатися до інвесторів чи у банк за кредитом. Якість, обґрунтованість, переконливість матеріалів і розрахунків, що містяться в бізнес-плані, мають першочергове значення для рішення питання про джерела фінансування. Головним інструментом розробки бізнес-плану є кошторисне планування. Кошторис – це форма планового розрахунку, що визначає докладну програму дій підприємства на майбутній період і включає розрахунок обсягів витрат і потреби в ресурсах шляхом множення норм витрати ресурсів на планований обсяг економічного показника (продаж, випуск продукції, обсяг послуг і т.п.). У Додатку Ж наведені матеріали кошторисних розрахунків бізнес-плану ВАТ “Олімп-Дизайн Інтер’єрів зі створення комп'ютерного центру ЦТТР по забезпеченню приймання та передачі заказів і діалоговому макетуванню дизайну проект-заказів клієнтами по мережі Інтернет . Розраховані кошториси витрат та планових доходів, планова ціна за послуги центра, як посередника розрахована як функція кількості клієнтів, що приймають участь у проекті. б)Змістовний опис вхідних умов інноваційного проекту 1. Інвестиції в інноваційний проект та умови їх оплати: 1.1 Отримані кошти інвесторів – акціонерів від розміщення акцій ВАТ на суму 680 000 доларів США при умові виплати акціонерам 20 % щорічних від номінала акцій та викупу у них акцій по номіналу рівними долями з кінця 3-го року, сплата дивідендів (в валюті) – щорічно; 1.2 Випущені та куплені облігації на суму 1 000 000 грн. ( 25 % від статутного фонду) з купонним доходом по 25 % щорічних, починаючи з кінця другого року, та викупом облігацій наприкінці 5 року; 1.3 Власникам ТОВ “Олімп” повинні бути виплачені дивіденди з прибутку від інноваційного проекту у розмірах - за 4 рік впровадження 1 000 000 грн., за 5 рік впровадження – 2 000 000 грн., як компенсація за авансові витрати на розробку дослідної системи у сумі 1 200 000 грн.; 1.4 Розрахункова товарна девальвація національної валюти становить 11 % на рік (за даними 2005 –2006 років), розрахункова девальвація національної валюти відносно долара США становить 0,25 % на рік (втрати від обмінного курсу при поверненні кредиту). .2. Норма доходу на інвестований капітал становить 25 % річних ( 14 % - річний процент ставки альтернативного вкладення коштів в депозити + 11 % річна товарна девальвація національної валюти за даними Держкомстата України). 3. Додаткові умови : 5.1 Тривалість життєвого циклу інноваційного проекту – 5 років ; 5.2 Амортизація обчислюється рівними частками протягом терміну служби(щорічними порціями); 4. Планові обсяги реалізації (кількість клієнтів, які приймають участь у експлуатації системи та оплачують абонентні послуги) наведені в таблиці Таблиця 3.1 - Показники планових обсягів реалізації послуг проекту ВАТ “Олімп” Показники планових обсягів реалізації послуг проекту*
* При плануванні обсягів продаж та цін враховувались результати фінансового етапу розрахунків (Додаток Ж) та додаткового маркетингового етапу опросу попиту, при якому прийнято рішення про закладення в проект мінімально можливих цін абонентської плати, які будуть привабливі для користувачів. 5. Планові витрати (згідно кошторисним розрахункам бізнес-проекту): Таблиця 3.2 - Планові витрати проекту ЦТТР ВАТ “Олімп-Дизайн”
3.2.2 Аналіз інвестиційної привабливості та фінансової ефективності впровадження мультимедійного проекту “Інтернет-дизайн інтер’єру” в ТОВ “Олімп” Результати розрахунків з інвесторами інноваційного проекту наведені в таблиці 3.3 – “Результати інвестиційної діяльності”, в якій занесені результати інвестиційних потоків на підприємство (із знаком “–“), та результати повернення інвестицій на протязі 5 років .
Таблиця 3.5 - Результати операційної діяльності проекту ЦТТР ВАТ “Олімп”
В таблиці 3.5 приведені результати розрахунку операційної діяльності підприємства на основі вхідних даних та Закону України “Про оподаткування прибутку підприємств” у розділі віднесення до валових затрат [4]: - сум виплачених процентів за кредити та процентний дохід по облігаціях (вихідний грошовий потік); Таблиця 3.6 - Результати фінансової діяльності проекту ЦТТР ВАТ “Олімп”
За результатами розрахунків інвестиційної та операційної діяльностей підприємства (таблиці 3.4 – 3.5) розраховуємо результати фінансової діяльності підприємства та грошові потоки. При розрахунках показників таблиці 3.6 прийнята методологія [39]: 1) Потік реальних грошей за кожний рік (п.10) розраховується як різниця сум чистого прибутку (п.2) – сум виплачених дивідендів акціонерам (п.3), та враховуючи, що виплата повернення сум акцій(п.8) виконується за рахунок фонду амортизації (п.7) та, частково, чистого прибутку. 2) Сальдо реальних грошей (п.11) розраховується як початковий інвестований оборотний капітал + потік реальних грошей (п.10) – приведено наростаючою сумою. 3) Сальдо накопичених реальних грошей (п.12) розраховується як сума накопиченого реального потоку грошей (п.10) – приведено наростаючою сумою. Ефективність проекту характеризується низкою показників, що відбивають співвідношення витрат і результатів з огляду на інтереси сторін - учасників. Показники оцінки ефективності інвестиційного проекту щодо ефективності [39], [47]: - комерційної (фінансової) – враховують фінансові наслідки реалізації проекту для його безпосередніх учасників; - бюджетної – враховують і відбивають фінансові наслідки проекту для державного, регіонального або місцевого бюджету; - економічної – враховують витрати і результати, пов’язані з реалізацією проекту; виходять за межі прямих фінансових інтересів безпосередніх учасників інвестиційного проекту і допускають вартісний вимір. Порівняння різноманітних інвестиційних проектів (або варіантів того самого проекту) і вибір кращого з них проводять з урахуванням таких показників: - чистий дисконтований доход (ЧДД) та інтегральний ефект; - індекс доходності (ІД); - внутрішня норма доходності (ВНД); - строк окупності (СО); В таблицях 3.7 – 3.8 наведені результати розрахунку фінансових показників проекту для прийнятих умов бізнес-плану. В таблиці 3.9 наведені розрахунки послідовними приближеннями значення ВНД – внутрішньої норми доходності, тобто такого значення % виплати дивідендів акціонерам від чистого прибутку, яка дозволяє вирівняти дисконтовані інвестиції та чистий дисконтований доход підприємства, тобто ВНД – досягнута фактична рентабельність капіталу.
Таблиця 3.8 - Результати розрахунків коефіцієнтів ефективності
Далі застосовують формулу розрахунку точного значення ВНД за най-ближчими приближеннями (мінімум абсолютного значення ЧДД) :
де r1 - значення табульованого коефіцієнта дисконтування, при якому f(r1 )>0 (f(r1 )<0)); r2 - значення табульованого коефіцієнта дисконтування, при якому f(r2 )<0 (f(r2 )>0)).
Таким чином, аналіз результатів розрахунків (дисконтна норма доходу на інвестований капітал – 25 %) для алгоритмів прийняття проектного рішення - [39], [47] показав, що очікуємі показники проекта з початковою інвестицією 4,6 млн.грн. і її поступовим поверненням, починаючи з 3-го року експлуатації проекту, є наступними: - Сумарний NPV-потік дисконтованих грошей від інноваційного проекту == + 3 444 357 грн. ; - Приведений чистий дисконтований дохід ЧДД ( мінус дисконтована сума інвестиції) = 2 887 951 грн. ( > 0); - Дисконтований коефіцієнт ефективності інвестицій КЕІ = 148,76 % (більше 100%, тобто прибутковість вкладеної інвестиції, окрім повернення суми інвестиції, становить + 48,76%); - Дисконтований строк окупності затрат СО = 2,30 роки (менше життєво-го циклу інноваційного проекту – 5 років); - Внутрішня норма доходності ВНД = 54, 638 % ( що значно вище норми дисконту 25% = банківського депозитного проценту 14% + 11% споживчої інфляції національної валюти); Таким чином інноваційний проект ВАТ “Олімп - Дизайн” для вхідних умов бізнес-проекту – є фінансово ефективним, одночасно альтернативно ефективним у порівнянні з вкладенням інвестицій під банківську норму проценту та повинен бути прийнятим. Отримані результати розрахунків по бізнес плану є економічною основою для створення відкритого акціонерного товариства ВАТ “Олімп-Дизайн Інтер’-єра”, оскільки показує інвесторам – майбутнім акціонерам, що вкладення капіталу в ВАТ є більш вигідним, ніж вкладання коштів на депозит в банки. Відкритим акціонерним визнається товариство, яке має статутний фонд, поділений на визначену кількість акцій рівної номінальної вартості, і несе відповідальність за зобов'язаннями тільки майном товариства, при цьому акції якого можуть розповсюджуватися шляхом відкритої підписки та купівлі-продажу на біржах. Засновники акціонерного товариства укладають між собою договір, що визначає порядок здійснення ними спільної діяльності по створенню акціонерного товариства, відповідальність перед особами, що підписалися на акції, і третіми особами [1]. Для створення акціонерного товариства засновники повинні зробити повідомлення про намір створити акціонерне товариство, здійснити підписку на акції, провести установчі збори і державну реєстрацію акціонерного товариства. Загальна номінальна вартість випущених акцій становить статутний фонд акціонерного товариства, який не може бути менше суми, еквівалентної 1250 мінімальним заробітним платам (500 000 грн. станом на 01.01.2007), виходячи із ставки мінімальної заробітної плати, діючої на момент створення акціонерного товариства [3]. Порядок, строки формування статутного капіталу виконуються засновниками згідно таблиці 3.10 [3]. Таблиця 3.10 - Порядок та строки формування статутного фонду
Проведення установчих зборів передбачено в організаційних формах, які передбачають затвердження, окрім установчого договору засновників, статуту товариста (ЗАТ, ВАТ, ТОВ, ТОВДП, ТОВПВ). Алгоритм діяльності засновників при проведенні установчих зборів приведений в таблиці 3.11 [3]. Таблиця 3.11 - Алгоритм проведення установчих зборів по прийняттю статуту
Оскільки законодавчо термін створення відкритого акціонерного товариства може складати від 2 тижнів(мінімальний цикл документального оформлення та надходження коштів акціонерів) до 8 місяців (з врахуванням підписки на акціїї ВАТ), в проекті проведений аналіз потреби в коштах в часі, та ,відповідно, зроблено дві оцінки – початок проекту після створення ВАТ та початок проекту в процесі створення ВАТ(тобто витрачання коштів майбутнього статутного фонду на придбання обладнання та зарахування акціонерної частки у вигляді матеріальних коштів). У загальному виді, проектний ризик в інноваційній діяльності можна визначити як імовірність утрат, що виникають при вкладенні організацією засобів у виробництво нових товарів і послуг, у розробку нової техніки і технологій, що, можливо, не знайдуть очікуваного попиту на ринку, а також при вкладенні засобів у розробку управлінських інновацій, що не принесуть очікуваного ефекту [21,c.79]. У цілому, ризик, що виникає в інноваційній діяльності, містить у собі наступні основні види ризиків: - ризики помилкового вибору інноваційного проекту. Однієї з причин виникнення даного ризику є необґрунтоване визначення пріоритетів економічної і ринкової стратегій організації, а також відповідних пріоритетів різних видів інновацій, здатних внести вклад у досягнення цілей організації. - ризики незабезпечення інноваційного проекту достатнім рівнем фінансування містять у собі: а) ризик неотримання засобів, необхідних для розробки інноваційного проекту (організація не може залучити інвесторів через неможливість переконати їх у достатній ефективності інноваційного проекту) б) ризик при використанні самофінансування проекту (проект може виявитися без достатніх фінансових засобів у силу невиконання організацією фінансового плану по прибутку і позареалізаційних доходах, а також при зменшенні відрахувань засобів у бюджет інноваційного проекту) в) ризик при використанні зовнішніх джерел фінансування (бюджет проекту може виявитися дефіцитним через ліквідацію, банкрутства, або накладення арешту на майно кредиторів, закриття кредитної чи лінії призупинення платежів по ній у результаті погіршення платоспроможності кредиторів) г) ризик при використанні комбінованого методу фінансування проекту, тобто організація використовує одночасно кілька джерел (може не вистачити джерел фінансування на визначених етапах реалізації проекту через складність комбінування цих джерел); - маркетингові ризики поточного постачання ресурсами, необхідними для реалізації інноваційного проекту, і збуту результатів інноваційного проекту. Маркетингові ризики збуту розробленого інноваційного проекту включають наступні види: а) ризик недостатньої сегментації ринку, що найчастіше виникає при розробці і впровадженні нових товарів і послуг високого якості і високій вартості, у результаті чого передбачувані споживачі не зможуть їх купити, а це у свою чергу впливає на обсяги реалізації нових виробів б) ризик помилкового вибору цільового сегмента ринку, що виникає коли попит на нововведення на обраному сегменті виявляється нестабільним чи на даному сегменті ринку потреба в нововведенні недостатньо сформувалася, якщо обраний сегмент ринку, де потреба в нововведенні оцінена чи невірно потреба в нововведенні обмежена й ін. б) ризик помилкового вибору стратегії продажів нововведення через невдалу організацію мережі збуту і системи просування нововведення до споживача в) ризик проведення неефективної реклами нових товарів і послуг або товарів з удосконаленими характеристиками; - ризики невиконання господарських договорів (контрактів) бувають: а) ризик відмовлення партнера від висновку договору після проведення переговорів (у разі потреби зміни попередніх умов контракту й у випадку несумлінності партнера) б) ризик висновку організацією договорів на умовах або відрізняючихся від найбільш прийнятних, або звичайних для організацій даної галузі (у разі потреби для виконання проекту унікальної сировини, чи матеріалів комплектуючих виробів, кількість постачальників яких обмежено, і у випадку, коли організація не має достатнього досвіду, постійних і перевірених партнерів і достатньої гнучкості, що дозволяють їй укладати більш складні контракти на вигідних умовах) в) ризик висновку договорів (контрактів) з недієздатними чи неплатоспроможними партнерами (контрагентами) г) ризик невиконання партнерами договірних зобов'язань у встановлений термін, у результаті чого виникають втрати організації, зв'язані з порушенням графіків постачань, невиконання партнерами робіт, необхідних для здійснення інноваційного проекту - ризик нанесення збитку третім обличчям, що містить у собі ризик забруднення навколишнього середовища і ризик заподіяння морального і матеріального збитку громадянам при здійсненні інноваційного проекту; - ризики виникнення непередбачених витрат і зниження доходів; - ризики посилення конкуренції за наступних причин: 1) витік конфіденційної інформації або з вини співробітників організації, або в результаті промислового шпигунства, початого конкурентами 2) недосконалість маркетингової політики, тобто неправильний вибір ринків збуту і неповна інформація про чи конкурентів відсутність достовірної інформації про конкурентів 3) уповільнене впровадження нововведень у порівнянні з конкурентами через відсутність необхідних засобів для проведення НИР, упровадження нових технологій, освоєння виробництва нових високоякісних і конкурентних товарів 4) несумлінність конкурентів (використання методів несумлінної конкуренції) 5) поява на ринку виробників з інших галузей, що пропонують однотипні, взаємозамінні товари, здатні задовольнити попит споживачів 6) виявлення непередбачених функціональне однорідних замінників вироблених товарів у галузі, у якій діє дана організація, поява нових місцевих організацій-конкурентів; 7) експансія на місцевий ринок виробленого продукту чи його аналогів з боку закордонних експортерів; 8) ризики, зв'язані з недостатнім рівнем кадрового забезпечення; - ризики, зв'язані з забезпеченням прав власності на інноваційний проект, виникають по різних причинах: 1) ризик незабезпечення умов патентування технічних, дизайнерських і маркетингових рішень виникає в результаті недостатньо «щільної» патентного захисту винаходів, технологій 2) ризик опротестування патентів, що захищають принципові технічні та інші подібні рішення – це імовірність втрат у випадку оголошення недійсними патентних прав, на основі яких організація вже здійснює інноваційний проект і розраховує дістати монопольний прибуток. 3) ризики легальної і нелегальної імітації конкурентами запатентованих організацією інновацій . Уникнути цілком ризику в інноваційній діяльності неможливо, тому що інновації і ризик – дві взаємозалежних категорії. В табл.3.16 наведені основні ризики аналізуємого проекту та заходи щодо їх зменшення. Прийоми ризик- менеджменту являють собою прийоми керування ризиком. Вони складаються з засобів дозволу ризиків і прийомів зниження ступеня ризику. Засобами дозволу ризиків є запобігання їх, утримання, передача, зниження ризику. Запобігання ризику означає просте відхилення від заходу, зв'язаного з ризиком. Однак запобігання ризику для інвестора часто означає відмовлення від прибутку. Утримання ризику – це залишення ризику за інвестором, тобто на його відповідальності. Передача ризику – означає, що інвестор передає відповідальність за ризик комусь іншому, наприклад, страхової компанії., тобто шляхом страхування ризику. Зниження ступеня ризику – це скорочення імовірності й обсягу втрат. Для зниження ступеня ризику застосовують різні прийоми : диверсифікованість; придбання додаткової інформації про виборки та результати; лімітування; самострахування; страхування. Таблиця 3.12 - Основні ризики проекту ВАТ „Олімп-Дизайн” та заходи по їх зменшенню
ВИСНОВКИ ТА ПРОПОЗИЦІЇ Стратегічне планування розвитку підприємства є однією з основних функцій стратегічного управління. Воно представляє собою процес прийняття управлінських рішень відносно стратегічного передбачення (формування стратегій), розподілу ресурсів, адаптації компанії до зовнішнього середовища, внутрішньої організації. Управління розвитком підприємства та проектами здійснюваних змін можна представити як циклічний процес, що складається із п’яти основних блоків: 1) діагностичний аналіз, під час якого вивчається стан підприємства, та прогноз подій, які його чекають при впливі внутрішніх та зовнішніх, контрольованих та неконтрольованих факторів; 2) підготовка, прийняття та реалізація ділових настанов, цілей діяльності; 3) стратегічне планування, при якому у відповідності з наміченими цілями формується ієрархія стратегій (ділові, функціональні); 4) тактичне планування, яке передбачає розробку та реалізацію оперативних дій; 5) управлінський контроль, який включає в себе збір та оцінку даних щодо діяльності підприємства, рішення про проведення ревізії, а далі діагностичного аналізу. В дипломній роботі розглянуті процеси управління розвитком торгово-посередницької фірми ТОВ “Олімп” по імпорту італійських меблів та обладнання для квартир, кафе, ресторанів та запропоновані управлінські рішення по виходу з ситуації “двох боргів” за допомогою впровадження авансової передоплати за поставку імпорту з боку клієнта, яка є 40% частиною вартості нової комплексної послуги – “Дизайн інтер’єрів”, в якій 60 % є роботами ТОВ “Олімп” по проектуванню та монтажу поставленого імпортного обладнання у заказчика на території України. Аналіз фінансово-господарської діяльності ТОВ “Олімп” за 2004 – 2006 роки виявив наступні проблеми в його розвитку та основні напрямки для управління оптимізацією діяльності підприємства: - підприємство стрімко розвивається, нарощує обсяги операцій та доходів у темпах, які перевищують темпи зростання валюти балансу, при цьому статті балансу розвиваються в напрямку створення фінансово-нестійкої структури, необхідно прийняття заходів по реорганізації форм розрахунків та створення стійких джерел фінансування оборотних активів балансу; - в структурі джерел фінансування активів балансу присутні тільки 2 составні частини – власний капітал (14,9 %) та кредиторська заборгованість (81,0%), що веде до порушення нормативного коефіцієнта фінансової незалежності(автономії), який дорівнює 0,149 при нормативі не менше 0,5; - вказана структура кредиторської заборгованості характерна тільки для підприємств, спеціалізованих на імпорті продукції та її оптової реалізації на внутрішньому ринку України, при цьому в зовнішньо-економічних договорах с постійними іноземними партнерами встановлюється строк оплати 60 – 80 днів з моменту перетину імпортованою продукцією митного кордону України з внесенням в підвищену ціну імпортованої продукції процентів за комерційний кредит та ризик експортера; - власного капіталу, як єдиного джерела покриття запасів в активах, катастрофічно недостає, а інші форми довгострокових джерел фінансування підприємство не використовує; - оскільки поточна дебіторська заборгованість за відпущену продукцію не покриває зобов”язання підприємства по кредиторській заборгованості, то для регулювання стійкістю підприємства повинен бути чіткий графік реалізації запасів продукції для покриття кредиторської заборгованості, що досягається вимогами авансової передоплати партій реалізуємої продукції до моменту її поставки в запаси; Типові умови імпортних контрактів, застосовуємі менеджером (директором) фірми ТОВ “Олімп” , характеризуються наступною схемою управління : - заключення довгострокового ( на 2 роки) контракту на поставку імпортної продукції нерезидентом (Італія, Німеччина, Латвія), при цьому нерезидент може бути посередником (Латвія, Словенія); - поставка продукції частинами за заказами на умовах СІР-Київ (автомобільним транспортом); - сплата імпортного ввізного мита, митних зборів та видача податкового векселя на 30 днів при розмитненні продукції на митному складі у м.Києві; - реалізація партії продукції на протязі 30 – 60 днів за схемою комерційного кредиту на 10 – 60 днів (через дебіторську заборгованість); - погашення податкового векселя через 30 днів за рахунок надходження коштів від дебіторів за реалізовану продукцію; - оплата за рахунок надходження коштів від дебіторів за реалізовану продукцію кредиторської заборгованості нерезиденту по імпортному контракту з відстрочкою сплати до 60 днів після строку отримання товару; Основні ризики та недоліки проаналізованих схем управління розрахунками в зовнішньоекономічних контрактах в ТОВ “Олімп” : а) за рахунок надання нерезидентом комерційного кредиту відстрочкою сплати вартості поставленої продукції на 60 –75 днів після поставки в ціну товару закладаються проценти за надання комерційного кредиту на рівні вищому, ніж банківський кредит (за додатковий ризик); б) при затримці реалізації отриманої партії за рахунок несвоєчасної сплати дебіторами вартості авансово відпущеної продукції виникають проблеми з оплатою імпортного податкового векселя (через 30 днів) та оплатою контракту нерезиденту (через 60 днів); в) при несплаті нерезиденту вартості поставленої партії продукції через 90 днів законодавство України передбачає штрафні санкції за порушення режиму розрахунків при експортно-імпортних контрактах; Таким чином при сучасному стану технології зовнішньоекономічної діяльності перед підприємством ТОВ “Олімп” постає проблема “двох зв’язаних боргів”, контролюємих по строку валютним та податковим законодавством України: - кредиторського боргу підприємства перед нерезидентами – екпортерами меблів; - дебіторського боргу клієнтів перед підприємством за поставлені меблі Для вирішення вишевизначених проблем є дві альтернативні пропозиції (рішення): 1) імпортування та продаж продукції вести тільки при 75 % схемі авансової передоплати майбутніми заказниками вартості заказу, що дозволить при прогнозній рентабельності в 20% провести розрахунки з італійськими експортерами, митною та податковою службою України за рахунок аванса. Сплата залишку 25% буде проведена покупцем при фактичній поставці продукції та після її митного і податкового очищення. При такій схемі повернення 75% авансу заказнику при відказі від заказу буде проведене тільки після продажу партії продукції на території України іншому покупцю, тобто не буде кризовим для імпортера – ТОВ “Олімп” . Недоліком такої схеми є дуже високий ризик клієнта – покупця і це може відхилити його рішення купівлі товару через ТОВ “Олімп” і зверненню до інших фірм –імпортерів. 2) Другим шляхом є пропонування клієнтам нової для торгово-посередницького підприємства ТОВ “Олімп” комплексної послуги – “дизайн інтер’єрів з поставкою заказа “під ключ” ”. Такий підхід дозволить: - залучити клієнта вагомістю комплексного рішення проблеми; - знизити авансову суму за комплексний заказ до 40 - 45 %, при цьому сума аванса буде витрачена на поставку імпортної продукції для створення “дизайну інтер’єру”(меблі, люстри, матеріалу драпування і т.і.). При цьому всі митні та податкові проблеми будуть вирішені за рахунок авансу; - знизити фінансовий ризик відмови замовника від виконання комплексного заказу, оскільки імпортовані меблі, придбані за рахунок авансу, вже очищені від таможених зборів та знаходяться на території України і легко можуть бути реалізовані з поверненням суми авансу замовнику; Для здійснення розвитку ТОВ “Олімп” в пропонуємому напрямку необхідно: а) інвестування зовнішнього капіталу в розвиток нового напрямку діяльності фірми по комплексному виду продажу імпортних меблів. При цьому найбільш доцільним видом залучення інвестицій є реорганізація ТОВ “Олімп” в форму відкритого акціонерного товариства “Олімп-Дізайн Інтер’єра” з необхідним розширенням обсягів власного капіталу та, відповідно, розширенням можливостей залучення кредитного капіталу; б) створення підрозділу професійних архітекторів, художників та дизайнерів; в) придбання комп’ютерної техніки та спеціалізованих програм для роботи підрозділу; г) впровадження послуги – побудова реальних трьовимірних кольорових картин дизайну інтерьєру, який буде погоджуватися заказчиком до придбання матеріальних елементів побудови вибраного інтер’єру. Викладена пропозиція є найбільш сучасною, оскільки проведений маркетинговий аналіз ринку діяльності підприємств в галузі “Дизайн інтер’єрів” показав, що цей вид підприємництва має великі потенційні можливості розвитку. Одночасно, проведений аналіз показав, що ТОВ “Олімп”, накопичивши великий обсяг особистих компетенцій, має перспективну можливість реалізації їх у розвитку компетенцій підприємства, тобто формування нового стратегічного плану розвитку – формування власного підрозділу дизайну інтер’єрів та надання прямим замовникам повного комплексу послуг не тільки по поставці меблів, а і по формуванню архітектури та дизайну приміщень, в яких ці меблі будуть розташовані. Враховуючі наведене, в дипломному проекті виконана розробка та обґрунтування доцільності створення на базі ТОВ “Олімп” нового малого підприємства ВАТ “Олімп-Дизайн Інтер’єра” по комплексному дизайну інтер’єрів, яке буде працювати в наступних напрямках : А) Цільові сегменти ринку послуг - новий професійний підрозділ буде надавати послуги дизайну інтер’єру на внутрішньому програмному забезпеченні (повна комп’ютерна деталізація реальних фірмових зразків меблів, архітектурних форм, оздоблювальних матеріалів та деталей інтер’єру по каталогу фірм Італії) при зверненні клієнта до офіса фірми; Б) Позиціонування товарів та послуг і комунікаційна політика - з метою реклами та залучення клієнтів на етапі предпроектного погодження ідеї дизайну інтер’єра майбутнім клієнтам буде наданий доступ до розробляємого Інтернет - сайту ВАТ “Олімп-Дизайн Інтер’єра”, на якому він: 1) ознайомиться з фірмою та образцами виконаних робіт по дизайну інтер’єра; 2) зможе самостійно виконати формування первинної ідеї дизайну інтер’єру при діалоговому режимі роботи з програмою “VISICON 1.1” (стилізована деталізація); 3) зможе ознайомитися з фотокаталогами меблів, архітектурних форм, оздоблювальних матеріалів та деталей інтер’єру по каталогу фірм Італії; В) Стратегія розвитку та росту ринкової долі - існуючий підрозділ імпортування італійських меблів буде забезпечувати поставку меблів із Італії за напрацьованою схемою не тільки для прямих споживачів, але за рахунок агресивної комунікаційної політики – і фірмам, які займаються професійним дизайном інтер”єрів чи будівництвом, але не мають спеціалістів по організації поставок імпортних меблів та технології і досвіду організації їх виготовлення на заказ в Італії; Аналіз розрахунків (дисконтна норма доходу на інвестований капітал – 25 %) ефективності дипломної пропозиції по організації проекта “Інтернет - дизайн інтер’єрів” в ТОВ “Олімп” показав, що очікуємі показники проекта з початковою інвестицією 4,6 млн.грн. і її поступовим поверненням, починаючи з 3-го року експлуатації проекту, є наступними: - Сумарний NPV-потік дисконтованих грошей від інноваційного проекту == + 3 ,4 млн. грн. ; - Приведений чистий дисконтований дохід ЧДД = 2,9 млн. грн. ( > 0); - Дисконтований коефіцієнт ефективності інвестицій КЕІ = 148,76 % (більше 100%, тобто прибутковість вкладеної інвестиції, окрім повернення суми інвестиції, становить + 48,76%); - Дисконтований строк окупності затрат СО = 2,30 роки (менше життєвого циклу інноваційного проекту – 5 років); - Внутрішня норма доходності ВНД = 54, 638 % ( що значно вище норми дисконту 25% = банківського депозитного проценту 14% + 11% споживчої інфляції національної валюти); Таким чином інноваційний проект ВАТ “Олімп - Дизайн” для вхідних умов бізнес-проекту – є фінансово ефективним, одночасно альтернативно ефек-тивним у порівнянні з вкладенням інвестицій під банківську норму проценту та повинен бути прийнятим. Практична цінність отриманих в дипломному проекті результатів полягає в тому, що впровадження запропонованих шляхів розвитку підприємства в рамках стратегії концентрації в стратегічній „ніші” ринку вирішує основну проблему для підприємства “Олімп” – природне авансування клієнтами в рамках комплексного проекту імпортних закупок меблів та обладнання, що повністю знімає комерційні ризики у ТОВ “Олімп” з митними та податковими органами України при імпортних операціях, а також проблеми з реалізацією “очищеного” від таможених та митних зборів обладнання та меблів іншому клієнту на території України при відказі заказчика від виконання комплексного проекту дизайна інтер’єру. ПЕРЕЛІК ПОСИЛАНЬ 1. Господарський кодекс України // від 16 січня 2003 року N 436-IV(діє з 01.01.2004) 2. Декрет Кабміну України “ Про систему валютного регулювання і валютного контролю” ( № 15-93 від 19.02.1993 в редакції змін від 14.07.1999); 3. ЗАКОН УКРАЇНИ «Про господарські товариства» // від 19 вересня 1991 року N 1576-XII (Із змінами і доповненнями, внесеними Законами України станом від 19 лютого 2004 року N 1519-IV)4. Закон України „Про оподаткування прибутку підприємств” // від 22 травня 1997 року N 283/97-ВР (станом змін від 1 липня 2004 року N 1957-IV) 5. ЗАКОН УКРАЇНИ “Про податок на додану вартість “ // від 3 квітня 1997 року N 168/97-ВР ( Із змінами і доповненнями, внесеними Законами України станом на 17 червня 2004 року N 1801-IV)6. Закон України “ Про зовнішньоекономічну діяльність” // від 16 квітня 1991 року N 959-XII (від 8 червня 2000 року N 1807-III). 7. Закон України “Про порядок виконання розрахунків в іноземній валюті”// № 185/94-ВР від 23.09.1994 (Із змінами і доповненнями, внесеними Законами України станом на 5 лютого 2004 року N 1454-IV) 8. ЗАКОН УКРАЇНИ «Про Митний тариф України» // від 5 квітня 2001 року N 2371-III (Із змінами і доповненнями, внесеними Законами України станом на 7 березня 2002 року N 3114-III) 9. МИТНИЙ КОДЕКС УКРАЇНИ // від 11 липня 2002 року N 92-IV (Із змінами і доповненнями, внесеними Законами України станом на 17 лютого 2004 року N 1495-IV, ОВУ, 2004 р., N 11, ст. 649)10. Положення (стандарт) бухгалтерського обліку 1 «Загальні вимоги до фінансової звітності», Наказ Мінфіна України № 87 від 31.03.1999 + № 304 від 30.11.2000. 11. Положення (стандарт) бухгалтерського обліку 2 «Баланс», Наказ Мінфіна України № 87 від 31.03.1999 + № 304 від 30.11.2000. 12. Положення (стандарт) бухгалтерського обліку 3 « Звіт про фінансові результати «, Наказ Мінфіна України № 87 від 31.03.1999 + № 304 від 30.11.2000. 13. “Про типові платіжні умови зовнішньоекономічних договорів (контрактів) і типові форми захисних застережень до зовнішньоекономічних договорів (контрактів), які передбачають розрахунки в іноземній валюті” // КАБІНЕТ МІНІСТРІВ УКРАЇНИ І НАЦІОНАЛЬНИЙ БАНК УКРАЇНИ ПОСТАНОВА від 21 червня 1995 р. N 444 14. ЦИВІЛЬНИЙ КОДЕКС УКРАЇНИ // 16 січня 2003 року N 435-IV ( Із змінами і доповненнями, внесеними законами України станом на 12 травня 2004 року N 1713-IV, ОВУ, 2004 р., N 25, ст. 1629)15. Аакер Д. Стратегическое рыночное управление / Пер. с англ. под ред. Ю.Н. Каптуревского. — СПб.: Питер, 2002. — 544 с. 16. Ансофф И. Стратегическое управление: Сокр.пер. с англ. – М.: Экономика, 1989. – 519 с. 17. Баканов М.И., Шеремет А.Д. Теория экономического анализа: учебник. – М.: Финансы и статистика, 1996. 18. Батра Р., Майерс ДЖ.,Аакер Д. Рекламний менеджмент. – М.:Спб.К., 1999 19. Батенко Л.П., Завгородніх О.А.Ліщинська В.В. Управління проектами: навч. посібник.- К., КНЕУ,2003.- 231 с. 20. Бойчук І.М. Харів П.С., Хопчан М.І. Економіка підприємств. – Львів: В-во “Сполом”, 1998. 21. Василенко В.О., Ткаченко Т.І. Стратегічне управління підприємством. Навчальний посібник. Вид.2-ге, виправл. І доп. За ред.Василенка В.О. – К.:Центр навчальної літератури, 2004.-400 с. 22. Верба В.А., Решетняк Т.І. Організація консалтингової діяльності : Навч.посібник. – К.,КНЕУ, 2000. – 244 с. 23. В. А. Верба, О. М. Гребешкова Проблеми ідентифікації компетенцій підприємства // Київський національний економічний університет, 2004, HTTP://WWW.MANAGEMENT.COM.UA 24. Вернет Дж,, Мориарти С. Маркетинговые коммуникации. Интегрированный подход: Пер. с англ./ Под ред. С.Г. Божук. -СПб.: Питер, 2001.-864с. 25. Войчак А.В. Маркетинговый менеджмент. – К.:Изд-во КНЭУ, 1998 26. Гаркавенко С.С. Маркетинг. – К.: Лібра, 1998 27. Герасимчук В.Г. Розвиток підприємства: діагностика, стратегія, ефективність: Монографія. – К.:Вища шк., 1995. – 265 с. 28. Глазунов В.М. Финансовый анализ и оценка риска реальных инвестиций.– М.: «Финстат-Информ», 1997. 29. Голубков Е.П. Маркетинг: стратегия, планы, структура. – М.: Дело лтд, 1995 30. Гончаров В.В. В поисках совершенства управления: руководство для высшего управленческого персонала (опыт лучних промышленных фирм США, Японии и стран западной Европы). – М.: МП „Сувенір”, 1993. – 488 с. 31. Дэй Д. Стратегический маркетинг. – М. Изд-во: Эксмо-Пресс, 2002 32. Задорожня Н.В. Мікроекономічна теорія виробництва і витрат: Навч. посібник. — К.: КНЕУ, 2003 33. Економіка підприємств / За ред. Покропивного С. Ф.– К.: Хвиля-Прес, 1995. 34. Ефимова М.Р., Ганченко О.И., Петрова Е.В. Практикум по общей теории статистики: Учебное пособие. – Москва: Финансы и статистика, 2000. 35. Єршов А.Д. Міжнародні митні відносини - Товариство “Знання”,Санкт- Петербург, 2000 36. Ізмайлова К.В. Фінансовий аналіз: Навч. посібник – К.: МАУП,2000. 37. Каніщенко О.Л. Міжнародний маркетинг:Навч.посібник. – Київ, ІВЦ Вид-во „Політехніка”, 2003. – 152 с. 38. Карлоф Б. Деловая стратегия: Пер. С англ.. – М.: Экономика, 1991. – 239 с. 39. Кобиляцкий Л.С. Управління проектами – МАУП, К.,2002, 198 с. 40. Козик В.В., Панкова Л.А., Даниленко Н.Б. Міжнародні економічні відносини: навч. посібник – Київ, “Знання Прес-2000”, 2000. 41. Ковалев В.В. Финансовый анализ: Управление капиталом. Выбор инвестиций. Анализ отчётности. - М.: Финансы и статистика, 1996г. 42. Котлер Ф. Маркетинг менеджмент. - СПб.: Питер Ком, 1998. - 896 с. 43. Крейнина М.Н. Финансовое состояние предприятия. Методы оценки.- М.: ИКЦ «Дис», 1997. 44. Куденко Н.В. Стратегічний маркетинг: Навч.посібник. – К.: КНЕУ,1998 – 202 с. 45. Куденко Н.В. Маркетингові стратегії фірми – Київ, КНЕУ, 2002. – 245 с. 46. Луцій О.П. Міжнародний маркетинг : Конспект лекцій – Київ, Вид-во Європейського університету, 2000 -45 с. 47. Мазур И.И., Шапиро В.Д., Ольдерогге Н.Г. Управление проектами – М. “Экономика», 2001 – 574 с. 48. Маскон М.Х., Альберт М., Хедоури Ф. Основы менеджмента: Пер. С анл. – М.: Дело, 1992. – 701 с. 49. Методы управления развитием производственных систем (И.А. Церевко, В.Б. Войцеховский, А.Ф. Франко и др..).- Киев:Наукова думка, 1980. – 211 с. 50. Москвін С.О., Бевз С.М., Дідик В.Г. Проектний аналіз. – К.: Лібра, 1998. 51.Минцберг Г., Куинн Дж. Б., Гошал С. Стратегический процесс / Пер. с англ. под ред. Ю.Н. Каптуревского. — СПб.: Питер, 2001. — 688 с. 52. Наливайко А.П. Теорія стратегії підприємства. Сучасний стан та напрямки розвитку: Монографія. — К.: КНЕУ, 2001. — 227 с. 53. Новошинська В.В. Міжнародний маркетинг: навчальний посібник. – Київ, Центр навчальної літератури, 2004. – 176 с. 54. Покропивний С. Ф., Новак А.П. Ефективність інноваційно-інвестиційної діяльності. – К. 1997. 55. Полторак В.А. Маркетинговые исследования: Методы и технологии. – Днепропетровск, Арт-Пресс, 1997. 56. Портер М. Конкуренция. - М., 2000. 57. Портер М. Конкурентные силы и формирование стратегии //Класика маркетинга /Сост. Б. М. Энис, К. Т. Кокс і ін. Спб., 2001. 58. Попов А.В. Теорія и организация американського менеджмента. – М.: Изд-во МГУ, 1991. – 152 с. 59. Прахалад К.К., Хэмел Г. Стержневые компетенции корпорации (в книге Минцберг Г., Куинн Дж. Б., Гошал С. Стратегический процесс / Пер. с англ. под ред. Ю.Н. Каптуревского. — СПб: Питер, 2001. — с. 112-123) 60. Робер М. А., Тильман Ф. Психология индивида и группы: Пер. С фр. – М.: Прогресс, 1988. – 256 с. 61.Тян Р.Б., Холод Б.І., Ткаченко В.А. Управління проектами.– Д.: ДАУБП, 2000 62. Федонін О.С., Рєпіна І.М.,Олексик О.І. Потенціал підприємства : формування і оцінка : Навч.посібник. – К.: КНЕУ, 2004. – 316 с. 63. Финансовый менеджмент. Учебник для вузов/ под.ред. Г.Поляка. – Москва, “Финансы”,1997 64. Фінанси підприємств.Підручник /За ред.А.М.Поддєрьогіна – К.:КНЕУ,2000 65. Циганкова Т.М. Міжнародний маркетинг: теоретичні моделі та бізнес-технології – К.: КНЕУ, 2004.- 400 с. 66. Уткин Э.А., Морозова Г.И., Морозова Н.И. Инновационный менеджмент. – М.: АКАЛИС,1996. 67. Управление проектами / под ред. Дж.К.Пинто – СПб: Питер, 2004 – 464 с. ДОДАТКИ Додаток А
Рисунок А.1 - Зразки елітної італійської м’якої мебелі, поставляємої ТОВ «Олімп»
Рисунок А.2 - Професійна робота програмного забезпечення дизайну інтер’єрів високої ступені деталізації та реальності об’єктів дизайну Додаток Б |
|||||||||||||||||||||||||||||||||||||||||||||||||||||||||||||||||||||||||||||||||||||||||||||||||||||||||||||||||||||||||||||||||||||||||||||||||||||||||||||||||||||||||||||||||||||||||||||||||||||||||||||||||||||||||||||||||||||||||||||||||||||||||||||||||||||||||||||||||||||||||||||||||||||||||||||||||||||||||||||||||||||||||||||||||||||||||||||||||||||||||||||||||||||||||||||||||||||||||||||||||||||||||||||||||||||||||||||||||||||||||||||||||||||||||||||||||||||||||||||||||||||||||||||||||||||||||||||||||||||||||||||||||||||||||||||||||||||||||||||||||||||||||||||||||||||||||||||||||||||||||||||||||||||||||||||||||||||||||||||||||||||||||||||||||||||||||||||||||||||||||||||||||||||||||||||||||||||||||||||||||||||||||||||||||||||||||||||||||||||||||||||||||||||||||||||||||||||||||||||||||||||||||||||||||||||||||||||||||||||||||||||||||||||||||||||||||||||||||||||||||||||||||||||||||||||||||||||||||||||||||||||||||||||||||||||||||||||||||||||||||||||||||||||||||||||||||||||||||||||||
| № п/п |
Показник |
Умовн поз-ня |
Формула для розрахунку |
Джерела інформації з форм фін звітності |
| ПОКАЗНИКИ РЕНТАБЕЛЬНОСТІ |
||||
| 1 |
Рентабельність активів за прибутком від звичайної діяльності |
Rзв |
Прибуток від звичайної діяльності / Валюта активів |
Форма 2(190) / Форма1 (280) |
| 2 |
Рентабельність капіталу (активів) за чистим прибутком |
Rа |
Чистий Прибуток / Валюта активів |
Форма 2(220) / Форма1 (280) |
| 3 |
Рентабельність власного капіталу |
Rвк |
Чистий Прибуток / Власний капітал |
Форма 2(220) / Форма1 (380) |
| 4 |
Рентабельність виробничих фондів |
Rвф |
Чистий Прибуток / Виробничі фонди |
Форма 2(220) /Фор-ма1 (030+100+120) |
| 5 |
Рентабельність реалізо-ваної продукції за прибутком від реалізації |
Rq |
Прибуток від реалізації / Виручка |
Форма 2(050-070-080) /Форма 2 (035) |
| 6 |
Рентабельність реалізованої продукції за прибутком від операційної діяльності |
Rqоп |
Прибуток від операційної діяльності / Виручка |
Форма 2(100) / Форма 2 (035) |
| 7 |
Рентабельність реал. продукції за прибутком |
Rqч |
Чистий прибуток / Виручка |
Форма 2(220) / Форма 2 (035) |
| .8 |
Коефіцієнт стійкості економічного зростання |
Ксез |
Реінвестований прибуток / Власний капітал |
Форма 2(100 - 335)* Ф.2(220)/100 /Форма 1 (380) |
| 9 |
Коефіцієнт реінвестування |
Кр |
Реінвестований прибуток / Чистий прибуток |
Форма 2(100 - 335)* Ф.2(220)/100 /Форма 2 (220) |
| 10 |
Період окупності капіталу |
Тк |
Активи/Чистий прибуток |
Форма 1(280) / Форма 2 (220) |
| 11 |
Період окупності власного капіталу |
Твк |
Власний капітал / Чистий прибуток |
Форма 1(380) / Форма 2 (220) |
| № п/п |
Показник |
Умовне позначення |
Формула для розрахунку |
Джерела інформації з форм фін звітності |
| ПОКАЗНИКИ ДІЛОВОЇ АКТИВНОСТІ |
||||
| 1 |
Коефіцієнт трансформації |
Кт |
Чиста виручка від реалізації / Валюта активів |
Форма 2(035) /Форма1 (280) |
| 2 |
Фондовіддача |
Фоф |
Чиста виручка від реалізації / Основні виробничі фонди |
Форма 2(035) /Форма1 (030) |
| 3 |
Коефіцієнт оборотності обігових коштів (обороти) |
Ко |
Чиста виручка від реалізації / Обігові кошти |
Форма 2(035) /Форма1 (260+270) |
| 4 |
Період одного обороту обігових коштів (днів) |
Чо |
365/ Ко |
365 / Ко |
| 5 |
Коефіцієнт оборотності запасів ( обороти) |
Коз |
Собівартість реалізації / Середні запаси |
Форма 2(040) /Форма1 (100+120+130+140 +150) |
| 6 |
Період одного обороту запасів(днів) |
Чз |
365 / Коз |
365 / Коз |
| 7 |
Коефіцієнт оборотності дебіторської заборго-ваності(обороти) |
Кдз |
Чиста виручка від реалізації / Середня дебіторська заборгованість |
Форма 2(035) /Форма1 (050+170+180+190+200+210) |
| 8 |
Період погашення дебіторської заборгованості (днів) |
Чдз |
365 / Кдз |
365 / Кдз |
| 9 |
Коефіцієнт оборотності готової продукції |
Кгп |
Чиста виручка від реалізації / Готова продукція |
Форма 2(035) /Форма1 (130) |
| 10 |
Період погашення кредиторської заборгованості (днів) |
Чкз |
Середня кредиторська заборгованість *360/ Собівартість реалізації |
Форма 1(500+520+530 +550+580) /Форма 2 (040) |
| 11 |
Період фінансового циклу (днів) - період обороту коштів |
Чфц |
Чфц= Чоц - Чкз |
Чфц= Чоц – Чкз |
| 12 |
Коефіцієнт оборотності власного капіталу(оборотність) |
Квк |
Чиста виручка від реалізації / Власний капітал |
Форма 2(035) /Форма1 (380+430+630) |
| № п/п |
Показник |
Умовне позначення |
Формула для розрахунку |
Джерела інформації з форм фін звітності |
| ПОКАЗНИКИ МАЙНОВОГО СТАНУ |
||||
| 1. |
Частка оборотних виробничих фондів в обігових коштах |
Ч овф |
Оборотні виробничі фонди/ Оборотні активи |
Форма 1 (100+120+270) /Форма1 (260+270) |
| 2 |
Частка основних засобів в активах |
Ч оз |
Залишкова вартість основних засобів / Валюта активів |
Форма 1(030) / Форма1 (280) |
| 3 |
Коефіцієнт зносу основних засобів |
К зн |
Знос основних засобів/ Первісна вартість основних засобів |
Форма 1(032) / Форма1 (031) |
| 4 |
Коефіцієнт оновлення основних засобів |
К он |
Збільшення за звітний період первісної вар-тості основних засобів/ Первісну вартість основних засобів |
Форма 1((031к)-(031п)) / Форма1 (031п) |
| 5 |
Частка довгострокових фінансових інвестицій в активах |
Ч дф |
Довгострокові фінансові інвестиції / валюта активів |
Форма 1(040+045) /Форма1 (280) |
| 6 |
Частка оборотних виробничих активів |
Ч ова |
Оборотні виробничі фонди/ Валюта активів |
Форма 1(100+120+270) /Форма1 (280) |
| 7 |
Коефіцієнт мобільності активів |
К моб |
Мобільні активи / Немобільні активи |
Форма 1(260+270) /Форма1 (080) |
| Показник |
Умов. позн. |
Формула для розрахунку |
Джерела інформації з форм фін звітності |
|
| ПОКАЗНИКИ ФІНАНСОВОЇ СТІЙКОСТІ |
||||
| 1 |
Власні обігові кошти (робочий, функціонуючий капітал) |
Рк |
Оборотні активи – короткострокові зобов ' язання |
Форма 1(260+270-620-630) |
| 2 |
Коефіцієнт забезпечення оборотних активів власними коштами |
Кзвк |
Власні обігові кошти / оборотні кошти |
Форма 1(380+430-080) /Форма1 (260+270) |
| 3 |
Маневреність робочого капіталу |
Мрк |
Запаси / Робочий капітал |
Форма 1(100+120 +130+140+150) /Форма1 (260+270-620-630) |
| 4 |
Маневреність власних обігових коштів |
Мвок |
Грошові Кошти / Власні обігові кошти |
Форма 1(230+240) /Форма1 (380+430-080) |
| 5 |
Коефіцієнт забезпечення власними обіговими коштами запасів |
Кзап |
Власні обігові кошти / Запаси |
Форма 1(380+430-080) /Форма1 (100+120 +130+140+150) |
| 6 |
Коефіцієнт покриття запасів |
Кпз |
«Нормальні» джерела покриття запасів / Запаси |
Форма 1(380+430 +480-080+ 500+520+530+540) /Форма1 (100+120 +130+140+150) |
| 7 |
Коефіцієнт фінансової незалежності (автономії) |
Кавт |
Власний капітал / Валюта Пасивівбалансу |
Форма 1(380+430+630) /Форма1 (640) |
| 8 |
Коефіцієнт маневреності власного капіталу |
Км |
Власні обігові кошти / Власний капітал |
Форма 1(380+430+630-080) /Форма1 (380+430+630) |
| 9 |
Коефіцієнт концентрації позикового капіталу |
Кпк |
Позиковий капітал/Валюта пасивів |
Форма 1(480+620) /Форма1 (640) |
| 10 |
Коефіцієнт фінансової стабільності (коефіцієнт фінансування) |
Кфс |
Власні кошти / позикові кошти |
Форма 1(380+430+630) /Форма1 (480+620) |
| 12 |
Коефіцієнт фінансової стійкості |
Кфст |
Власний капітал + довгострокові зобов ' язання / Валюта пасивів |
Форма 1(380+430+480+630) /Форма1 (640) |
Додаток Г





Додаток Д
Таблиця Д.1 - Кошторис та етапи робіт по комплексному дизайну інтер’єрів (приватна дизайнерська фірма “Anna Glorius”)
| Етап |
Найменування робіт |
Основна документація |
Оплата |
| 1. |
* Вироблення основної ідеї проекту (без деталізації) і перепланування. * Внесення необхідних виправлень і уточнень * Затвердження замовником ескізного варіанта дизайну-проекту. |
* План всіх приміщень з перепланировкою. * 3-х мерний варіант плана з умовними меблями та кольором (комп'ютерна графіка). * Ескизні варіанти дизайна інтерьера приміщень з умовними меблями. * Експлікація приміщень (для узгодження). * План знесених та зведених перегородок (для узгодження). |
40% від загальної вартості проекту по дизайну інтер'єра. |
| 2. |
* Стилізація. * Деталізація і колірне рішення: підбор меблів і інших предметів інтер'єра, декор. обробка. * Світло (базовий, декоративний, функціональний). |
* План розташування розеток, вимикачів, джерел освітлення; розгортка стін в санузлах і т.д. * Візуалізація інтер'єрів: - прорисовки від руки; - 3D-варіант плана з реальними меблями; - 3D графіка. |
40% від загальної вартості проекту по дизайні інтер'єра. |
| 3. |
Авторський супровід проекту: - складання графіка будівельно-оздоблювальних робіт; - робота з фірмами-постачальниками по всіх позиціях дизайну-проекту відповідно до загального бюджету; - кошториси по окремих позиціях: а. оздоблювальні матеріали. б. сантехніка. в. світловий дизайн. м. побутова техніка. д. меблі. е. текстиль. - декорування: підбор декоративних елементів інтер'єра і фітодизайн. |
20% від загальної вартості проекту |
|
Додаток Ж
Бізнес-план створення та функціонування ЦТТР ТОВ “Олімп”
Таблиця Ж.1
Абонементна плата за користування системою Інтернет-реклами
при річному доході, який за перші 2 роки компенсує експлуатаційні витрати та витрати на проценти, а з 3 року компенсує повернення кредитних інвестицій


Рис. Ж.1. Розрахунок варіантів орендної плати в проекті
| |






Широке коло покупців на всьому ринку 




















Таблиця Б.5
