Реферат: Одночастотный импульсный передатчик. работа
|
Название: Одночастотный импульсный передатчик. работа Раздел: Остальные рефераты Тип: реферат | ||||||||||||||||||||||||||||||||||||||||||||||
| Одночастотный импульсный передатчик. Курсовая работа. Введение Рассматриваемый импульсный передатчик представляет собой автогенератор с анодной импульсной модуляцией, собранный по схеме с общей сеткой. В генераторе с общей сеткой частота генерируемых колебаний близка к собственной частоте анодно-сеточного контура и регулируется изменением его параметров. Полезная нагрузка связывается с анодно-сеточным контуром. Исходные параметры - рабочая частота: f = 250 МГц, - мощность в антенне (нагрузке): Р = 640 кВт (колебательная мощность), - коэффициент полезного действия фидера: фидера ηФ = 0,8 - волновое сопротивление фидера: ρф = 100 (С) Ом, - длительность радиоимпульса t = 5 мкс; - период повторения радиоимпульсов T = 2500 мкс; Выбор генераторной лампы и режима работы При заданном к.п.д. фидера
где Импульсная мощность, рассеиваемая на аноде при ожидаемом к.п.д. каскада . Средняя рассеиваемая мощность равна Выбираем генераторный триод ГИ-5А. Эта лампа предназначена для работы в качестве усилителя или генератора высокочастотных колебаний на частотах до 311 МГц в схемах с общей сеткой или в схемах с нейтрализацией. Основные параметры приведены ниже:
Анодно-сеточные и анодные характеристики лампы приведены на рис.1.
Рис.1. Анодно-сеточные и анодные характеристики лампы. Выбираем работу в критическом режиме. Критический коэффициент использования анодного напряжения определяется как
где
Рис.2. К определению крутизны S ГР . По анодным характеристикам лампы определяем
Зададимся напряжением питания
Определим максимальную амплитуду первой гармоники анодного тока как
где
Постоянная составляющая анодного тока каскада (во время импульса)
Эквивалентное сопротивление нагрузки Эквивалентное сопротивление нагрузки
Эквивалентное сопротивление каскада по цепи питания (каскад как нагрузка для модулятора)
Мощность, потребляемая от источника питания (во время импульса):
Средняя мощность
К.п.д. каскада
Динамическая характеристика Динамическая анодно-сеточная характеристика, определенная по точкам пересечения нагрузочной прямой со статическими анодными характеристиками и аппроксимированная полиномом третьей степени,
приведена на рис.3. Входное сопротивление лампы в области сеточных токов полагаем постоянным и равным Ri = 28 Ом.
Рис.3. Динамическая анодно-сеточная характеристика. Эквивалентная схема. Эквивалентная схема автогенератора показана на рис.3.
Рис.3. Эквивалентная схема автогенератора. Cm - емкость связи, состоящая из емкости анод-катод Cac и собственно емкости связи. Rn - эквивалентное сопротивление нагрузки, Ri - входное сопротивление лампы, Lps - дроссель источника питания, Cps - разделительный конденсатор. В рассматриваемой схеме La - индуктивность аноднго контура, а Cg - емкость катод-сетка. Значение La определяется по формуле: Емкость конденсатора анодного контура выбираем (чтобы уменьшить влияние разброса параметров лампы – емкости анод – сетка Cag )
Емкость конденсатора связи
Типовые соотношения для цепи питания: Lps>111La, Cps>111Ca. Дифференциальные уравнения. Учитывая, что ток через дроссель питания равен
а напряжение на сетке равно
можно записать
Полагая, что падение переменного напряжения на блокировочном конденсаторе пренебрежимо мало, получаем
Так как
то окончательно (с учетом выражения для динамической характеристики) получаем дифференциальное уравнение второго порядка относительно напряжения на анодном контуре:
Численные значения для подстановки
Замечание: Проведенное моделирование показало, что значение коэффициента обратной связи при Кос > 1,1 влияет в первую очередь на время установления (на длительность фронта радиоимпульса). Величина Кос = 1,3 была признана оптимальной в процессе моделирования. Будем искать численное решение методом Рунге-Кутта. Начальные условия
Результаты численного моделирования критического режима - напряжение на анодном контуре во время переходного процесса, напряжение на сетке и ток анода в установившемся режиме - показаны на рис.4.
Рис.4. Напряжения и токи в схеме автогенератора. Выходная мощность и кпд. Амплитуда напряжения на контуре и тока анода составляет
Как видно из рис.4., угол отсечки равен 91°. То есть
Выходная мощность составляет
или 1172 кВт. Потребляемая мощность составляет
или 1264 кВт. Коэффициент использования анодного напряжения
КПД равен
Как видно, результаты численного моделирования хорошо согласуются с предварительными аналитическими расчетами. Согласование генератора с нагрузкой Анодный контур с помощью двух симметричных катушек связан с выходными фильтрами. Коэффициент трансформации (отношение числа витков анодной катушки к числу витков катушки связи) равен 2. Коэффициент фильтрации определяется по формуле:
где А
= 1,2 – эмпирический коэффициент, КП
= 118
– подавление высших гармоник, КБВ = 1,9 – коэффициент бегущей волны. Получаем Коэффициенты фильтрации для одиночного П-контура и двух П-контуров можно определить по приближенному соотношению
где Q – нагруженная добротность, n – номер гармоники. Задавшись Q = 5, получим для второй гармоники K1 = 41, K2 = 2125. Таким образом, нашим требованиям удовлетворяет система из двух контуров. Эквивалентная схема двух связанных П-контуров показана на рис.5. Сопротивление RH – сопротивление нагрузки, RЭ – это эквивалентное сопротивление нагрузки. При расчете системы связанных контуров необходимо решить систему из пяти уравнений: - Условий согласования нагрузок - Условия критической связи - Условий резонанса для двух контуров (Полагаем, что добротности обоих контуров равны). Решениями системы будут
Определим величины реактивных элементов.
Регулировка на максимум отдаваемой мощности осуществляется подстройкой катушек индуктивности. Модулятор Модулятор выполнен на импульсном водородном тиратроне ТГИ1-511/16 по типовой схеме с искусственной накопительной линией и особенностей не имеет. Модулятор связан с генератором через повышающий импульсный трансформатор с коэффициентом трансформации 2. Волновое сопротивление накопительной линии при этом будет в 4 раза меньше сопротивлении RMОД , то есть r = 27 Ом. Для определения параметров элементов искусственной линии воспользуемся соотношениями для времени задержки t и волнового сопротивления Z :
Получаем
Здесь N – число ячеек линии. Число ячеек определяется как
Здесь tf – длительность фронта формируемого импульса. Полагая t /tf = 11, получаем:
Выберем N = 37. Так как длительность формируемого импульса t = 2t , то для заданных значений t = 5 мкс, Z = 27 Ом и величины емкости и индуктивности линии составят
Ближайшие стандартные значения L = 11 мкГн, С = 1,115 мкФ. Заряд линии в промежутках между импульсами осуществляется через дроссель и отсекающий диод. Индуктивность дросселя определяется из соотношения
Здесь F = 411 Гц – частота радиоимпульсов. Получаем
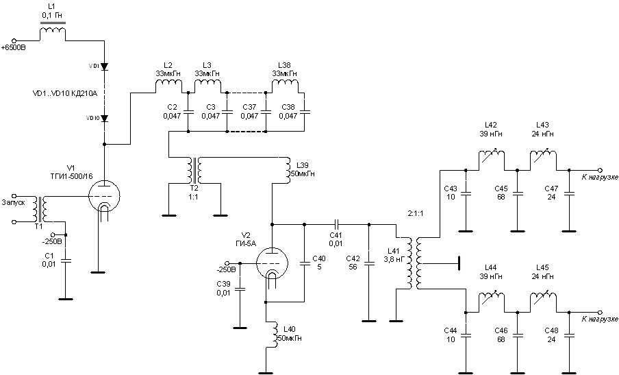
С целью уменьшения габаритов дросселя выбираем Ld = 1,1 Гн. В качестве отсекающего диода используются последовательно соединенные диоды VD1//VD11 типа КД211А. Данные диоды не требуют шунтирующих резисторов для выравнивания обратного напряжения. Модулятор связан с автогенератором через импульсный трансформатор, обеспечивающий гальваническую развязку. Запуск тиратрона осуществляется от внешнего задающего генератора через стандартный импульсный трансформатор положительным остроконечным импульсом амплитудой 311..411 В. Полная схема передатчика приведена на рис.6.
Рис.6. Принципиальная схема автогенератора и тиратронного модулятора. Литература 1. Дробов С.А.. Радиопередающие устройства. – М.: Военное издательство военного министерства Союза ССР, 1951. 2. Гавриленко И.И. Радиопередающие устройства. Учебник для морех. училищ. - 4-е изд., перераб. и доп. - М., Транспорт, 1983, - 368 с. 3. Проектирование радиопередающих устройств. Под ред. В.В.Шахгильдяна. Учеб. пособие для вузов. М., "Связь", 1976. - 432 с. 4. Кауфман М., Сидман А. Практическое руководство по расчетам схем в электронике. Том 1. - М.: Энергоатомиздат, 1991. 5. Меерович Л.А., Зеличенко Л.Г. Импульсная техникаю – М.: Советское радио, 1954. – 755с. Приложение Моделирование работы автогенераторf в системt Maple > restart; with(CurveFitting): Digits:=4: > 220/177.; > BAX:=[[0,22],[500,42],[1000,64],[1500,85],[2000,104],[2500,114],[3000,130],[3500,140],[4000,150],[4500,159]]; > ia1:=1.25*evalf(LeastSquares(BAX,ug,curve=a*ug^3+b*ug^2+c*ug+d)); > sols_u:=solve(ia1=0,ug); ug_zap:=sols_u[2]; > dia:=diff(ia1,ug); > sols_i:=solve(dia=0,ug); ug_nas:=sols_i[2]; > i_nas:=subs(ug=ug_nas,ia1); > ia:=piecewise(ug<ug_zap,0,ug>ug_zap and ug<ug_nas,ia1,ug>ug_nas,i_nas); > plot(ia,ug=-500..10000,view=[-500..10000,0..250],labels=[`ug`,`Ia`]); > Ca=3*Cag; La=1/'Ca'/4/Pi^2/f^2; Cm=Cac+Koc*Cg; > ug:=-uag(t)*Koc+Eg; > ips:=ia+i1(t)+Ca*diff(uag(t),t)+uag(t)/Rn+ug/Ri+Cg*diff(ug,t); > ua:=uag(t)-Ea; > eq1:=Lps*diff(ips,t)+ua=Ea; > eq2:=subs(diff(i1(t),t)=uag(t)/La,eq1); > Koc:=0.3; Eg:=-250; Ea:=12e3; Cg:=90e-12; Cag:=35e-12; Cac:=13e-12; f:=250e6; Ri:=28.; Rn:=54.; Lps:=50e-6; Cps:=1e-8; Ca:=3*Cag; La:=evalf(1/Ca/4/Pi^2/f^2); Cm:=Cac+Koc*Cg; > inits:=uag(0)=0, D(uag)(0)=0; > ds:=dsolve({eq2,inits},uag(t),type=numeric,method=rkf45,maxfun=1000000): > plots[odeplot](ds,[t,uag(t)],0..1e-6,numpoints=10000,axes=BOXED,title=`Напряжение на анодном контуре в переходном процессе`,labels=["t","uag"]); > plots[odeplot](ds,[t,uag(t)],0.6e-6..0.61e-6,numpoints=10000,axes=BOXED,title=`Напряжение на анодном контуре`,labels=["t","uag"]); > plots[odeplot](ds,[t,ug],0.6e-6..0.61e-6,numpoints=10000,view=[0.602e-6..0.608e-6,-4e3..4e3],axes=BOXED,title=`Напряжение на сетке`,labels=["t","ug"]);.ia_gr:=subs(ug=-uag(t)*Koc+Eg,ia1); > plots[odeplot](ds,[t,ia_gr],0.6e-6..0.61e-6,numpoints=10000,view=[0.602e-6..0.608e-6,0..180],axes=BOXED,title=`импульсы анодного тока`,labels=["t","ia"]); > ds(6.035e-7): > U1:=-uag(t): I1:=ia: I0:=0.318/0.5*I1: > 'U1'=evalf(U1,4); 'I1'=evalf(I1,4); 'I0'=evalf(I0,4); > P:=U1^2/2/Rn; > zeta:=U1/Ea; 'zeta'=evalf(zeta,3); > eta:=evalf(zeta*0.5/0.318/2,3);> |
||||||||||||||||||||||||||||||||||||||||||||||
Работы, похожие на Реферат: Одночастотный импульсный передатчик. работа




















;
