Метод вейвлет-перетворення
АНОТАЦРЖЯ
В данiй роботi представлений один iз перспективних методiв математичного аналiзу тАУ вейвлет-перетворення, застосування якого дозволяi оброблювати сигнали будь-якого виду (в даному випадку медико-бiологiчний, а саме тАУ фотоплетизмограма). Проводиться порiвняння з Фур′i-аналiзом i обТСрунтовано доведено переваги вейвлет-перетворення. Розроблено програмний комплекс для обробки фотоплетизмограми.
ВСТУП
Сьогоднi в медичну дiагностику впроваджуiться все бiльша кiлькiсть методiв, основаних на застосуваннi лазерних та оптико-електронних приладiв. До них вiдноситься i фотоплетизмографiчний метод (ФПМ), що дозволяi вимiрювати кровонаповнення та кровострум як в потужних венах i артерiях, так i в периферiйних судинах i капiлярах.
ФПМ у порiвняннi з iншими методами дiагностики бiологiчного об'iкту (БО) за оптичними показниками, наприклад з фотоакустичним методом, дозволяi пiдвищити достовiрнiсть реiстрацii гемодинамiчних показникiв кровонаповнення, а також те, що введенням в прилади, якi реалiзують даний метод, елементiв свiтловолоконноi технiки i джерел з рiзноманiтними довжинами хвиль зондуючого випромiнювання можна достатньо точно вирiшувати задачi фотодинамiчних дослiджень, дистанцiйних вимiрiв тих або iнших гемодинамiчних показникiв БО.
Розробка нових бiльш ефективних лазерних та оптико-електронних комп'ютеризованих систем та комплексiв та методiв диференцiальноi дiагностики стоматологiчних захворювань залишаiться однiiю iз актуальних задач сьогодення.
Оптичний метод дiагностики мiкроциркуляцii судин характеризуiться достатньо широким дiапазоном можливостей реiстрацii найрiзноманiтнiших фiзiологiчних функцiй тканин, органiв i систем органiзму. Також вiдмiнною рисою параметрiв i iх висока вибiрнiсть i точнiсть. Оптичний метод також дозволяi використовувати поряд з лазерними та оптико-електронними датчиками гнучкi скловолоконнi свiтловоди для дослiдження мiкроциркуляцii.
Даний метод дозволяi проводити комплексну оцiнку мiкроциркуляторного русла по двох важливих показниках: морфологiчним ознакам i функцiональним характеристикам. Комплексний аналiз дозволяi одержати досить повну iнформацiю про стан мiкроциркуляторного русла в нормi i патологii.
За допомогою оптичного методу дослiдження визначають ряд функцiональних показникiв, що властивi усерединi судин (рiвень кровонаповнення, швидкiсть i характер кровопотоку, тромбоутворення).
Широке розповсюдження серцево-судинних захворювань пiдтверджуi актуальнiсть розробок сучасних приладiв дiагностики та монiторингу, спрямованих на пiдвищення ефективностi методiв та розвиток технiчних засобiв дiагностики таких захворювань.
За останнi роки на основi досягнень медичноi фiзики сформувався новий напрямок - бiоiнженерiя, основною задачею якоi i розробка технiчних систем i нових високоефективних технологiй для дiагностики, профiлактики, лiкування патологiчних станiв, i реабiлiтацii. Бiотехнiзацiя сучасноi медицини вимагаi новоi взаiмодii мiж фiзико-технiчними i медико-бiологiчними науками. В багатьох краiнах чiтко проглядаiться тенденцiя до формування бiонженерних (медико-технiчних) центрiв [1].
У данiй роботi приводиться огляд одного iз сучасних напрямкiв розвитку вейвлет-аналiза. Насамперед, актуальнiсть даноi роботи варто розглядати в контекстi бурхливого розвитку вейвлет-аналiза й найширшого кола сфер його застосування. Так, уже зараз вейвлет-аналiз зарекомендував себе як один з ефективних методiв кодування сигналiв, обробки зображень будь-якоi природи, супутниковi зображення, рентгенограми внутрiшнiх органiв, архiвацii даних, аналiзу складних особливостей сигналiв, об'iднання й подiли сигналiв, створення множинного доступу, прихованого зв'язку, спiльного кодування джерела й каналу зв'язку, видiлення сигналiв на фонi шумiв, а також iнтерес викликаi його застосування й у сферi контролю якостi передачi iнформацii.[2]
Взагалi, реально працюючi у додатках математичнi методи завжди (чомусь) опираються на чисту математику - це експериментальний факт. А от прикладна сторона вейвлетiв проста на стiльки, що далi нiкуди. При цьому вейвлет-перетворення не тiльки працюi швидко, але i його програмна реалiзацiя незрiвнянно проста[3].
1. ОСОБЛИВОСТРЖ ВЗАРДМОДРЖРЗ ОПТИЧНОГО ТА ЛАЗЕРНОГО ВИПРОМРЖНЮВАННЯ З БРЖОЛОГРЖЧНИМИ СИСТЕМАМИ
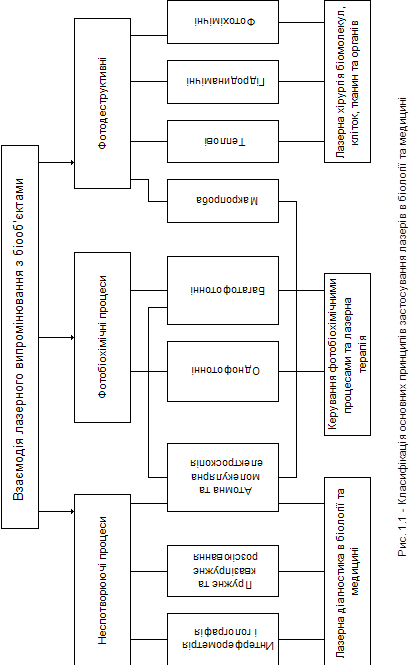
Використання лазерiв у бiологii та медицинi може здiйснюватися в кiлькох напрямках, одним з яких можна вважати розробку на основi лазерноi технiки приладiв та методiв для виявлення, iдентифiкацii, дослiдження будови бiологiчних обтАЩiктiв, а також для вивчення природи процесiв, що вiдбуваються в них [4].Застосування лазерiв у бiологii i медицинi засновано на використаннi широкого кола явищ, пов'язаних iз рiзноманiтними проявами взаiмодii свiтла з бiологiчними об'iктами. Лазерне випромiнювання, так само як i звичайне свiтло, може вiдбиватися, поглинатися, розсiюватися, перевипромiнюватися бiологiчним середовищем, i кожний iз цих процесiв несе iнформацiю про мiкро- i макроструктуру цього середовища, рух i форму окремих його складових. Червоне, iнфрачервоне (РЖЧ) та ультрафiолетове (УФ) свiтло можуть надавати фотобiохiмiчну дiю. Яскравими прикладами цього i фотосинтез рослин i бактерiй, а також механiзм зору. Високоiнтенсивне свiтлове випромiнювання ультрафiолетового (УФ), видимого червоного та iнфрачервоного (РЖЧ) дiапазонiв довжин хвиль робить руйнiвну (деструктивну) дiю на бiологiчнi об'iкти. Необхiднi iнтенсивностi можна створити i не тiльки за допомогою лазерiв [3,4]. Таким чином, процеси, що характеризують види взаiмодiй лазерного випромiнювання з бiооб'iктами, можна роздiлити на три групи. До першоi вiдносять усi неспотворювальнi взаiмодii (принаймнi, у межах похибок вимiрiв, що не здiйснюють помiтноi дii на бiооб'iкт), до другого - процеси, у яких виявляiться фотохiмiчна дiя, i до третього - процеси, що призводять до фотодеструкцii. На рисунку 1 подана класифiкацiя основних принципiв застосування лазерiв у бiологii i медицинi, що враховуi зазначенi групи процесiв.
Оскiльки ми маiмо справу з живими об'iктами, то крiм фiзико-хiмiчних проявiв дii лазерного випромiнювання необхiдно враховувати його вплив i на функцiонування живоi матерii. Цей вплив визначаiться ступенем гомеостазу живого об'iкта [5].
Ступiнь гомеостазу характеризуi стани i процеси, що забезпечують стабiльнiсть органiзму до зовнiшнiх втручань, вона i функцiiю еволюцiйного розвитку i виявляiться найнижчою у бiологiчних молекул i найвищою в хребетних тварин.
Свiтло малоi iнтенсивностi не запускаi адаптацiйнi механiзми бiосистеми, з ростом iнтенсивностi спочатку це стосуiться гомеостазу живоi системи на локальному рiвнi, потiм включаються загальнi адаптацiйнi i регуляцiйнi механiзми системи, що повнiстю ii вiдновлюють, далi вони вже не справляються з повним вiдновленням i частково вiдбуваються необоротнi процеси, що наростають i призводять до руйнацiй у системi. Проте об'iкт можна ще вважати ВлживимВ». При високих iнтенсивностях руйнацii виявляються настiльки значними, що об'iкт уже не може вважатися ВлживимВ» [5,6].
У дослiдах по порiвнянню поглинання червоного випромiнювання з рiзними фiзичними властивостями було встановлено, що просторова когерентнiсть не впливаi на поглинання, а поляризоване випромiнювання поглинаiться менш активно нiж неполяризоване. Встановлено також, що розсiювання видимого свiтла при проходженнi його через бiотканину значно перевищуi поглинання. Це означаi, що лазерне свiтло маi досить високу здатнiсть проникнення в тканини. Якщо врахувати можливiсть транспортування випромiнювання вглиб тканини при допомозi волоконноi оптики i можливе наступне його розсiювання то можна сподiватися на подальше розширення сфери клiнiчного використання лазерiв [6].

1.
1 Принципи розповсюдження оптичного та лазерного випромiнювання в багатошарових тканинах
Вплив лазерного випромiнювання на бiологiчний матерiал або реакцiя живоi тканини на це випромiнювання обумовленi взаiмодiiю фотонiв i молекул, або з'iднань молекул тканини. Атомарнi i молекулярнi процеси i наступнi бiологiчнi реакцii виясненi ще не цiлком. Вiдомi процеси можуть бути пiдроздiленi на фотохiмiчну взаiмодiю, термiчну взаiмодiю i нелiнiйнi процеси.
Ступiнь того або iншого впливу залежить:
а) вiд властивостей лазерного випромiнювання (довжина хвилi, густота енергii, тривалiсть опромiнення i частота повторення);
б) вiд властивостей бiологiчного матерiалу (коефiцiiнт поглинання, коефiцiiнт розсiювання, густота i т.д.).
У залежностi вiд довжини хвилi, густоти енергii i часу впливу лазерного випромiнювання ефект визначаiться в основному двома внутрiшнiми параметрами тканини: з одного боку, оптичними властивостями тканини, що опромiнюiться i, з iншого боку, ii термiчними властивостями.
При попаданнi лазерного променя на тканину можуть спостерiгатися три процеси: вiдбиття, поглинання i/або пропускання - тiльки незначний вiдсоток випромiнювання вiдбиваiться безпосередньо вiд поверхнi (рисунок 1.1).

Рисунок 1.1 - Оптичнi властивостi прошарку матерii. Падаючий променевий потiк роздiляiться на три частини: вiдбита частина Rф, поглинена частина Аф i пропущена частина Тф: Рф+Аф+Тф=1
Променi, що проникають в тканину, частково поглинаються, частково розсiюються i частково пропускаються (рисунок 1.2).

Рисунок 1.2 - Оптичнi властивостi лазерного променя на шкiрi
В залежностi вiд довжини хвилi випромiнювання, що падаi, вiдбиваiться до 60% випромiнювання. Розсiювання залежить вiд негомогенних структур тканини i визначаiться рiзними показниками заломлення в рiзних шарах i рiзницею мiж шарами i iх навколишнiм середовищем. Хвилi з довжиною набагато бiльшою, нiж дiаметр шару (³ 10 мкм), розсiюються клiтинними структурами лише в незначнiй мiрi. Але тому, що електромагнiтний спектр широко використовуваних лазерiв простягаiться вiд РЖЧ (1 мм-0,78 мкм) до УФ (0,38-0,10 мкм) дiапазону довжин хвиль, ми практично завжди маiмо справу з розсiюванням. Глибину проникнення для довжини хвиль бiльше 1,0 мкм можна розрахувати на основi закону Ламберта-Бера в першому наближеннi [7].
РЖнтенсивнiсть I випромiнювання, що пройшло через прошарок товщиною d визначаiться спiввiдношенням:
I=I0e-ad, (1.1)
де I0 - iнтенсивнiсть при входi в речовину i a - коефiцiiнт поглинання.
При застосуваннi монохроматичного випромiнювання довжиною хвилi l для коефiцiiнта поглинання дiйсне таке спiввiдношення:
a = 4nk/l, (1.2)
причому показники переломлення n i поглинання k i константами для даного середовища. Спiввiдношення Ламберта-Бера справедливе в тому випадку, коли поглинання набагато перевищуi розсiювання [8].
Частiше всього пропонуiться рiшення опису взаiмодii лазерного випрмiнювання з бiотканинами з позицiй теорii радiацiйного переносу [9], при цьому бiотканина аналiзуiться як випадково-неоднорiдне середовище, яке розсiюi та поглинаi, а випромiнювання, що розповсюджуiться в нiй, тАУ як потiк енергii, тобто всi ефекти, зв'язанi з хвильовою природою свiтла (дифракцiя, iнтерференцiя, поляризацiя ), не приймаються до уваги.![]()
Основне рiвняння теорii радiацiйного переносу може бути записане в виглядi
, (1.3)
де I (z, q) тАУ потужнiсть випромiнювання, що розповсюджуiться на глибинi z через одиничний майданчик i в одиничному тiлесному кутi в напрямку, який складаi з нормаллю до цього майданчика кут, конус якого рiвний q, Вт×м-2×стер-1; mа тa ms тАУ коефiцiiнти поглинання i розсiювання, м-1; Р ((q', q) тАУ фазова функцiя розсiювання, що описуi вiрогiднiсть того, що свiтло розповсюджуiться в напрямку q.
Найкращим чином спiввiдношення поглинання i розсiювання описане в теорii Кубелки-Мунка [8,9]. Рiвняння, що описуi поширення випромiнювання в середовищах з врахуванням поглинання i розсiювання маi вигляд:
dLc(r,z)/dz = -gLc(r,z), (1.4)
де Lc(r,z) - щiльнiсть потужностi випромiнювання [Вт/м2] колiмованого променя в мiсцi р (вектор мiсця) у напрямку z, g - коефiцiiнт ослаблення (сума коефiцiiнтiв розсiювання [м-1] i поглинання [м-1]).
Розсiювання в бiологiчнiй тканинi залежить вiд довжини хвилi лазерного променя. Випромiнювання ексимерного лазера УФ дiапазону (193, 248, 308 i 351 мкм), а також РЖЧ-випромiнювання 2,9 мкм ErYAG-лазера i 10,6 мкм СО2-лазеру мають глибину проникнення вiд 1 до 20 мкм [10,11]. Тут розсiювання граi другорядну роль. Для свiтла з довжиною хвилi 450-590 нм, що вiдповiдаi лiнiям аргону, глибина проникнення складаi в середньому 0,5-2,5мм. Як поглинання так i розсiювання грають тут значну роль. Лазерний промiнь цiii довжини хвилi хоча i залишаiться в тканинi колiмованим у центрi, але вiн оточений зоною з високим розсiюванням. Вiд 15% до 40% енергii падаючого пучка свiтла розсiюiться. У областi спектра мiж 590 i 1500 нм, у яку входять лiнii Nd:YAG лазера 1,06 i 1,32 мкм, домiнуi розсiювання. Глибина проникнення складаi вiд 2,0 до 8,0 мм.
1.2 Аналiз оптико-електронних РЖРЖС для аналiзу гемодинамiчних показникiв
Реанiмацiйно-хiрургiчнi монiтори ЮМ-300 мають вбудовану систему автоматизованого кардiо- i реоаналiзу. В основу аналiзу покладений метод математичноi обробки плетизмограми i кардiоiнтервалiв, зареiстрованих протягом визначеного часу.
У результатi аналiзу ритму серця будуються такi графiки:
В· РИТМОГРАМА - це послiдовнiсть вертикальних лiнiй, висота яких вiдповiдаi тривалостi вiдповiдного RR-iнтервалу (в секундах). На осi абсцис вiдкладаються порядковi номери RR-iнтервалiв;
В· ГРЖСТОГРАМА (варiацiйна пульсометрiя) - схiдчаста функцiя розподiлуRR-iнтервалiв у дослiджуваному рядi iхнiх значень;
В· СКАТТЕРГРАМА - послiдовне нанесення на графiк у прямокутнiй системi координат двох сусiднiх RR-iнтервалiв. Скаттерграма особливо ефективна, при дiагностицi аритмii.
В· Крiм того, проводиться спектральний аналiз ритму серця, будуiться вiдповiдний графiк (спектр ритму) i визначаються частотнi складовi спектра.
Система кардiоаналiзу дозволяi визначати наступнi параметри:
ДХ =RRmax - RRmin - варiацiйний розмах; Мо - мода (значення RR-iнтервалу, що найчастiше зустрiчаiться); АМо - амплiтуда моди (число реалiзацii (у вiдсотках) даноi моди стосовно загального числа аналiзованих кардiоiнтервалiв); RR - середня тривалiсть (мс) синусових RR-iнтервалiв за 5 хв: SDNN - середньоквадратичне вiдхилення вiд середньоi тривалостi всiх синусових RR-iнтервалiв (за 5 хв.); Cv - коефiцiiнт варiацii (%) - вiдношення SDNN до RR; SDANN - середньоквадратичне вiдхилення вiд середнiх тривалостей синусових iнтервалiв, розрахованих на всiх 5-хвилинних iнтервалах запису; PNN50 - частка сусiднiх синусових iнтервалiв, що розрiзняються бiльш нiж на 50 мс; RMSSD - середньоквадратичне вiдхилення мiж тривалiстю сусiднiх синусових iнтервалiв; ULF - потужнiсть (енергiя) складовоi спектра ультранизькоi частоти (0-0,04 Гц); LF - потужнiсть низькочастотноi складовоi спектра (0,04-0,15 Гц); HF - потужнiсть високочастотноi складовоi спектра (0,15-0,4 Гц); LF/HF - вiдношення потужностей низькочастотноi i високочастотноi складових спектра.
З аналiзу плетизмографiчних даних визначаються наступнi параметри: t1 - тривалiсть RR-iнтервалу; t2 - анакротична фаза; t3 - катакротична фаза; t4 - перiод швидкого кровонаповнення; t5 - перiод повiльного кровонаповнення; t6 - перiод венозного вiдтоку; Vsf - сфiгмографiчна швидкiсть; 11 - дикротичний iндекс; 12 - дiастолiчний iндекс; 13 - iндекс периферiйного опору; 14 - iнтегральний гiдравлiчний iндекс; 15 - iнтегральний артерiальний iндекс; 16 - iнтегральний венозний iндекс;
Всi накопиченi данi можна передати в комп'ютер i роздрукувати за допомогою спецiального програмного забезпечення [10].
2
. ВИКОРИСТАННЯ ПЕРЕТВОРЕННЯ ФУРтАЩРД ДЛЯ АНАЛРЖЗУ ПУЛЬСОВОРЗ ХВИЛРЖ
Програма обчислення миттiвого значення частоти ударiв пульсу входить у склад спецiалiзованого програмного забезпечення (СПЗ) та проводить обробку аналогових сигналiв, що надходять з датчикiв пульсовоi хвилi рiзного типу (оптоелектронних, iмнiсних, тензометричних i т.д.), з метою обчислення перiоду пульсовоi хвилi та перерахунка миттiвого значення частоти ударiв пульсу за хвилину. Задача ускладнюiться тим, що пульсовiй хвилi, як i iншим бiомедичним сигналам, що повторюються, притаманний квазiперiодичний характер [5]. Це означаi, що кожний наступний перiод сигналу лише приблизно вiдповiдаi попередньому, особливо за амплiтудою вiдповiдних дiлянок (наприклад, екстремальних значень). Крiм того, форма сигналу може рiзко змiнюватись вiд перiоду до перiоду у зв'язку iз загальним хвилюванням дослiдженого хворого, що був помiщений у незвичну для нього обстановку. Тому неможливо використовувати простi методи обчислення перiоду сигналу, що полягають у пошуку екстремальних точок з однаковою амплiтудою. Хорошi результати отримують при використаннi перетворення Фур'i та аналiзi перiоду першоi гармонiки розкладеноi у спектр сигналу, однак данi методи потребують значних обчислювальних витрат за часом та об'iмом оперативноi пам'ятi.
В результатi моделювання запропонований достатньо простий швидкодiючий засiб обчислення миттiвого значення частоти пульсу, що використовуi простi операцii складання, вiднiмання та порiвняння.Алгоритм обчислення миттiвого значення частоти ударiв пульсу
Запропонований алгоритм обчислення миттiвого значення частоти ударiв пульсу складаiться з таких етапiв:
- виконуiться настройка таймера ТО ОМЕВМ на заданий дискрет часу t у нс роботи АЦП;
- виконуiться установка коефiцiiнта перерахунка лiчильника для коректування правильноi роботи системних годинникiв;
- виконуiться установка максимального розмiру мiсця у ОЗП, що вiдводиться пiд буфер вiдлiкiв з АЦП N буфера;
- виконуiться установка програмного флага роботи АЦП, тобто дозволяiться робота АЦП, що виконуiться програмою обробки переривання вiд таймера;
- вiдбуваiться циклiчний аналiз стану програмного флага переповнення таймера ТО. Якщо пiдпрограма обробки переривання вiд таймера, то ще не заповнений весь буфер вiдлiкiв у ОЗП, програмний флаг роботи зберiгаi одиничне значення. Таким чином, вiдбуваiться зупинка роботи основноi програми до повного заповнення буферiв вiдлiку, коли пiдпрограма обробки переривання спрацьовуi програмний флаг роботи та зупиняi запис вiдлiкiв у буфер;
- вiдбуваiться перегляд всього буфера пiдрахункiв та пошук максимального за величиною вiдлiку Аmax, наповнення суми вiдлiкiв та обчислення середнього за буфером вiдлiку
A = sum [Ai, де i=0..Nбуф-1] / Nбуф
де i - номер вiдлiку,
Аi - i-й вiдлiк буфера,
Nбуф - розмiр буфера вiдлiкiв.
Якщо розмiр буфера облiку Nбуф обраний кратним степеню двiйки, тобто Nбуф = 2^j, де j=1,2,3.., то операцiя подiлу накопичення суми замiнюiться на просте вiдкидання j молодших розрядiв накопиченоi суми вiдлiкiв за буфером;
- вiдбуваiться обчислення величини порога Ф, який дозволяi видiлити характернi фрагменти буфера вiдлiку
Ф = A + (Amax - A)/2 = (Amax+A)/2 ;
- вiдбуваiться порогова обробка вихiдного масиву вiдлiку та занулення тих вiдлiкiв, у яких величина менша порога, тобто порогових вiдлiкiв Аi:
Аi, якщо Аi>P
Аi' =
0, якщо Аi<=P
Дана обробка дозволяi впустити лише тi фрагменти, якi мiстять систолiчний/дiастолiчний пiки пульсовоi хвилi, а виключаi невiрнi та випадковi викидаi;
- вiдбуваiться пошук найближчого вiд початку буфера фрагмента A1 = {A1', де i=m..n} для якого А1'<>0 та у даному фрагменту визначаiться координата Хмах за величиною вiдлiку А'(x) = max [A']. Якщо iснуi декiлька розташованих поряд та рiвних за величиною екстремальних вiдлiкiв, тобто i у наявностi горизонтальна "поличка" хвилi, вiдбуваiться обчислення ширини полички d та корекцii координати Х на половину ширини полички Х1 = Х + d/2;
- координата Х1 записуiться як координата першоi хвилi пульсу;
- вiдбуваiться обнулiння знайденого фрагмента А1, тобто А1'=0 для всiх i=m..n;
- вiдбуваiться повторний пошук найближчого вiд початку буфера нульового фрагмента А11 = {Ai', i=k..1}, причому використовуiться одна й та ж пiдпрограма пошуку, що й у попередньому випадку;
-у фрагменту А11, як i ранiше, визначаiться координата Х11максимального за величиною вiдлiку з урахуванням можливоi наявностi горизонтальноi полички. Координата Х11 запам'ятовуiться як координата наступноi пульсовоi хвилi;
- вираховуiться перiод Т пульсовоi хвилi шляхом визначення рiзницi Х11-Х1 та множення його на тривалiсть одного такту роботи АЦП.
T = (X11 - X1) Xt;
- оскiльки тривалiсть такту t вимiрюiться в одиницях мiлiсекунд, то миттiва частота ударiв пульсу за хвилину F визначаiться як
F = 60 000 / T
Оскiльки результат обчислень F представлений у загальному двiйковому форматi, вiдбуваiться його перетворення у двiйково-десяткову форму, зручну для людського сприйняття, та вивiд результату обчислень на дисплей, тобто запис кодiв Семи-сегментних iндикаторiв у буферний ЗП контролера клавiатури та дисплея.
Але пiд час виконання роботи був знайдений бiльш ефективний метод для аналiзу пульсовоi хвилi тАУ вейвлет-аналiз, якому i присвячений наступний роздiл.
Вместе с этим смотрят:
IP-телефония. Особенности цифровой офисной связи